刮起“加盖风”!刚需房秒变“大平层”,佛山小区违建屡禁不止?
扫描到手机,新闻随时看
扫一扫,用手机看文章
更加方便分享给朋友
小区违建成风?
层层加建、私自圈占绿地、盖花园、建鱼池等千奇百怪的违建形式,让执法部门防不胜防。
近期,桂城街道办事处发布了一批违法建设行政处理决定书,其中涉及了不少小区。
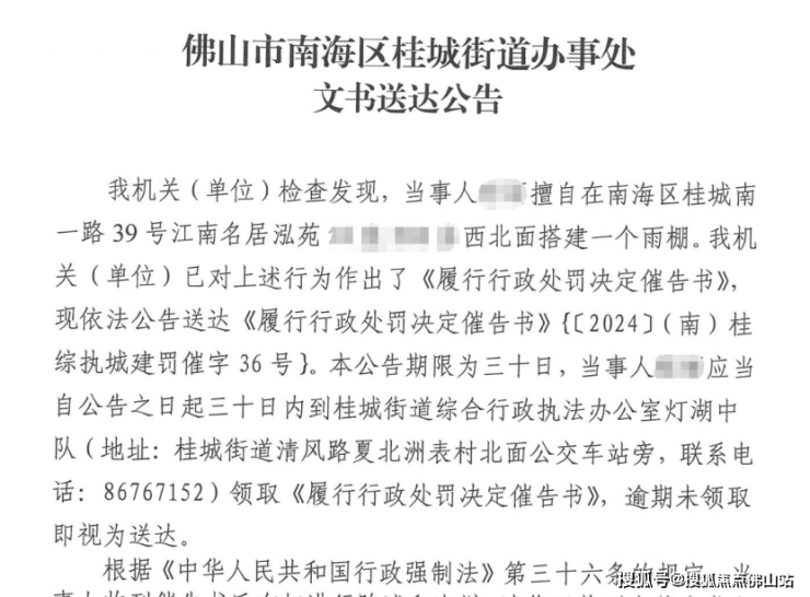
如江南名居的一位业主,在房屋西北面搭建雨棚,总面积达10㎡。

该业主在收到责令拆除通知后,仍未按期拆除,相关部门二次发出催告书。
而一位住在保利花园的业主,则在房屋北侧、南侧都建了玻璃房,总面积达6㎡,同样是逾期未拆除。
另一名依云天汇花苑的业主更是有恃无恐,在房屋南侧平台搭建雨棚,北侧还建了雨棚、玻璃房,擅自加建面积达54㎡。

此外,金色花园晴润、怡翠花园紫荆西苑、怡翠玫瑰园等小区同样存在私搭乱建现象。
小狐在领导留言板上也发现不少关于违建的投诉,大多都是关于私自外扩加建防盗护栏、搭建露台、违建阳光棚等。

部分收到催告书的业主或许存在侥幸心理,认为即使逾期未拆除,也不会有什么问题,却忽略了相关部门的执法力度。
此前,狮山某小区的业主正是抱有侥幸心理,虽承诺会自行整改违建建筑,但执法队员发现其并未改正违法行为,且被制止后还未彻底停工,随后执法队对违建单元采取了强制拆除行动。
三山某小区的业主同样被强行执法,桂城街道综合行政执法队对其违法建筑进行整治、拆除,总面积达500㎡。

除了上述小区,佛山仍有不少小区存在类似现象,但由于小区内违建是规划领域执法的一大难题,存在搭建简单、成型快、数量多、处置流程复杂等特点。
因此,治理小区违建一直都是“老大难”的问题。
近几日,小强热线报道依云上城叠罗汉式违建的新闻,引起了不少人关注。
依云上城的底商主要在南侧和东侧,而这些商铺的平台与小区三楼连接。

根据小强热线的报道,该小区的部分业主在商铺平台搭建了钢筋水泥结构的房屋,而四楼的业主在这基础上继续搭建,出现了层层加建的情况。

这套三楼的单位建面约79㎡,加上商铺的平台后建面增至200㎡,秒变“大平层”。
小狐注意到,在2023年6月,该违建的房屋就已经加建到第五层。

从照片来看,三楼建水泥房、四楼搭阳台、五楼则搭雨棚。
而如今五楼的雨棚已经被拆除,新入住三楼的业主却还在平台上加建小花园。
另外,一位业主表示,该小区私搭乱建的情况并不罕见。
针对这一情况,石湾执法队表示,目前正重点关注并依法依规处理中。
除了依云上城,丽湖明轩也被爆出有“违建”现象。
与前者不同,丽湖明轩的违建形式是以占用公共绿化带为主,大多是一楼的业主。

违建的形式五花八门,业主在这一区域,有搭雨棚、建小屋、铺小路等,也有建玻璃房、养鱼池、凉亭。
而物业则表示,虽然小区不允许违建,但由于物业没有执法权,只能向行政执法部门反映。
什么算是违法建设?
主要包括下列情况:
(一)未取得建设工程规划许可证或者未按照建设工程规划许可证的规定进行建设的;
(二)未取得乡村建设规划许可证或者未按照乡村建设规划许可证的规定进行建设的;
(三)已取得建设工程规划许可证或者乡村建设规划许可证,在开工前未经验线或者验线不合格擅自开工建设的;
(四)未经批准进行临时建设或者未按照批准内容进行临时建设的;
(五)临时建筑物、构筑物超过批准期限不拆除的。

也就是说,业主没有提前报批,不得擅自对所属房屋进行改建、扩建。
针对一/二楼在露台、花园等加建雨棚,不少街坊表示:“情有可原”。
“他们有花园搭雨棚真的不过份,如果不搭高层成日丢野落来,出事怎么办?”
“如果楼上可以少一些高空抛物,谁想花钱搭一个雨棚。”
“好多楼盘2楼都有大平层送!唔通唔用么?弄阳光房都正常,好多人高空砸物嘅”

虽然这合乎情理,但倘若雨棚、阳光房等建在城市规划区范围内(即公共区域),且未报批、未取得许可证,则属于违法建设行为。
政府相关部门表示,即使业主出于安全防护原因搭建雨棚,也不能成为其进行违法建设的免责事由。
小狐在此提醒,切莫私自乱搭乱建,有可能会改变楼体的承重结构,进而威胁到自身及小区居民的生命财产安全。
你们小区存在私搭乱建的情况吗?可以在留言区聊聊。
注:部分照片来源网络
声明:本文由入驻焦点开放平台的作者撰写,除焦点官方账号外,观点仅代表作者本人,不代表焦点立场。


