名校大爆发!鲤鱼沙佛山九小今日启动!石门中学新校区选址博爱湖
扫描到手机,新闻随时看
扫一扫,用手机看文章
更加方便分享给朋友
正值报名季,不少板块传来新校进驻的好消息。
今日,禅城鲤鱼沙公办学校即佛山九小举办启动仪式,石门中学新校区落户博爱湖,名校开始扎堆上新。
3月24日,禅城举办文华北片区教育建设项目启动仪式,同时也意味着鲤鱼沙地块公办学校项目启动。


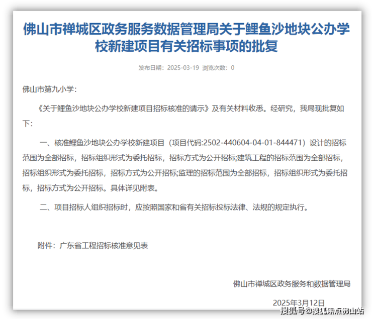
3月19日,禅城区政府批复了鲤鱼沙地块公办学校新建项目有关招标事项,主要内容为核准学校的招标形式,且该批复函主送佛山第九小学。

早前,相关部门公示了学校用地的选址批前公示,拟选址位置文华北路东侧,佛山涌北侧,建设单位佛山第九小学。

在某招标平台上,业主单位发布了5份招标公告,含地形图测绘、工程咨询,工程造价咨询等事项。

公告资料显示,学校用地面积20144.26㎡,总建筑面积为37266㎡,办学类型为公办小学,配置36个教学班,新增学位1620个。
项目总投资超1.9亿元,力争2027年9月投入使用。
值得一提的是,学校东侧就是保利锦鲤堂悦。

佛山九小已建校近80年,是佛山老牌公办学校,在禅城区小学排名中,一直位于第二梯队,是区内公认重点小学。
此外,保利项目将配建的18班公办幼儿园,拟引进禅城区机关第一幼儿园。
3月中,石山中学(博爱湖校区)举行签约仪式,石门中学新校区将择址博爱湖。


据悉,该校为一所公办高中,占地面积近200亩,建筑面积超16万平方米,总投资约10亿元,规划建设90个教学班,可容纳4800名学生,预计2027年9月投用。

除了引进石门中学外,狮山镇政府拟建设石门中学-狮山镇拔尖创新人才校镇协同培育镇域实验区。

从位置上看,学校就位于金石实验中学北侧,值得一提的是,金石实验中学即原石门实验中学,是含初/高中的民办寄宿类学校,往年初一新生入学费用为25200元。

东侧为老牌公办高中——石门高级中学,为首批广东省国家级示范性普通高中。
目前,南博爱湖在售新盘有越秀御湖台、保利湖光里、锦绣半岛、美立方花园,北博爱湖仅致美家园在售。

越秀御湖台目前在清大平层尾货,面积段186-285㎡之间,准现楼发售,单价约2-2.5万/㎡。
其次就是锦绣三个项目,最新是在4年前拿地的致美家园,当时楼面价去到1.2万/㎡,目前地价最高记录保持者。

|致美家园项目建设现状
该盘是博爱湖南湖唯一在售新盘,项目占地面积约4万㎡,建面约16万㎡,规划22栋住宅,共732户。
致美家园在售3/4/16/17号楼,层高15-19层,面积段130-392㎡,单价1.4-3万/㎡,其中133-140㎡带装修,170-200-392㎡毛坯发售,交房时间由原定的2026年12月提前至6月30日。

142㎡户型,餐客厅一体,L型厨房带生活阳台,客厅两侧都有卧室,其中一侧是一间套房,方便客人或老人居住。

205㎡户型,三套房设计,带270°转角大阳台,U型厨房,靠近客厅的卧室连通小阳台。

另一个南湖待面市新盘,就是保利今年2月刚拿的地块,该盘阳台率可达30%,现场可见打桩机、钩机进场。

|地块已动工
美立方南苑,实则是美立方三期,合计5栋楼,在售115-133㎡三四房,目前在售2号楼,32层高,2梯3户设计,单价1.1-1.3万/㎡。

115㎡三房,入户左侧是一字型厨房,带约3.5㎡生活阳台,客厅开间约4米,主卧带套间,次卧还连通一个小阳台。

130㎡3+1户型,南北通透,设置了U型厨房,动静分区,而且也是三阳台设计,可以看到湖、园景。
133㎡户型基本跟130㎡一样。
锦绣半岛有别墅和小高层产品,别墅已经售罄,剩余6层小高层尾货,全盘共有544户。

这个盘面积段就比较丰富了,有100-130-137-146-155-200-250㎡,带装修发售,单价约1.1-1.4万/㎡。
从户型图来看,整体都挺方正的,而且户型设计差别不大。
像135-138㎡户型,厅出阳台,观景阳台连通小卧室,空间感十足,厨房为L型设计,配有生活阳台。

135-145㎡主卧带有转角飘窗,观景视野更开阔。
134-136㎡增设了入户花园,双套房设计,观景阳台逾7米宽。
狮山板块的博爱湖片区,因为近湖,房价一直比较稳定,也高于狮山镇城区。

除了绝美湖景资源,片区的配套也在日益完善中。
|城轨狮山站
|南海体育中心
大沥镇中心今年9月将迎新学校——大沥实验中学。


该校投资超亿元,含教学楼、综合楼、食堂楼、住宿楼,其中食堂还提供“一日六餐”,学生宿舍则采用“六人间”。
校园将配置人工智能管理系统与精准教学系统等先进设施,学校师资阵容也很强大,多由名校骨干教师组成。
目前该学校可报名的地段范围还未出炉,周边在售新盘仅建发三堂院。
声明:本文由入驻焦点开放平台的作者撰写,除焦点官方账号外,观点仅代表作者本人,不代表焦点立场。


