许家印及中国恒大再被限制高消费
搜狐焦点佛山站 2025-01-03 17:46:27
用手机看
扫描到手机,新闻随时看
扫一扫,用手机看文章
更加方便分享给朋友
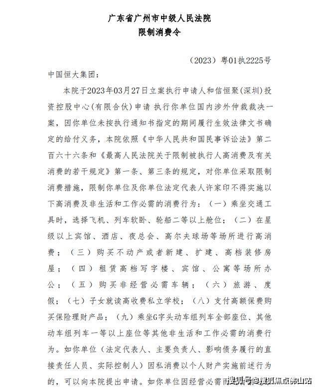
中国执行信息公开网显示,2024年12月30日,因未按执行通知书指定的期间履行生效法律文书确定的给付义务,中国恒大集团及许家印被限制高消费,执行法院为广东省广州市中级人民法院。案件流程信息显示,2023年3月…
中国执行信息公开网显示,2024年12月30日,因未按执行通知书指定的期间履行生效法律文书确定的给付义务,中国恒大集团及许家印被限制高消费,执行法院为广东省广州市中级人民法院。案件流程信息显示,2023年3月,中国恒大集团及广州市凯隆置业有限公司因此案被强制执行60.54亿余元。
来源:界面新闻
声明:本文由入驻焦点开放平台的作者撰写,除焦点官方账号外,观点仅代表作者本人,不代表焦点立场。


