1万/㎡起拍!大良挂牌超5万㎡商住地,紧挨地铁站!
搜狐焦点佛山站 2025-11-30 12:13:46
用手机看
扫描到手机,新闻随时看
扫一扫,用手机看文章
更加方便分享给朋友
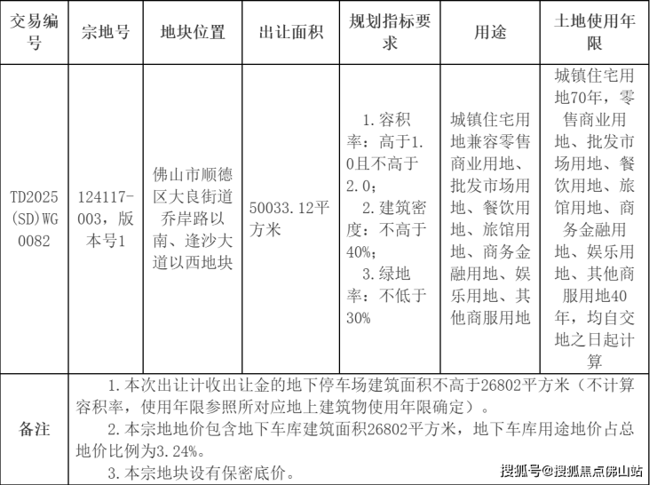
11月26日,佛山市顺德区大良街道乔岸路以南、逢沙大道以西地块挂牌,地块起拍价100067万,单价约1万/㎡,拟将于12月26日进行网拍。宗地总占地面积50033.12㎡,容积率不高于2,绿地率不低于30%,…
11月26日,佛山市顺德区大良街道乔岸路以南、逢沙大道以西地块挂牌,地块起拍价100067万,单价约1万/㎡,拟将于12月26日进行网拍。

宗地总占地面积50033.12㎡,容积率不高于2,绿地率不低于30%,建筑限高80米。整宗地块须于2年内动工,4年内竣工。

宗地商品住宅须采用装配式建筑的建造方式,商品住宅采用装配式建筑建造方式的建筑面积占商品住宅建筑面积不低于30%。
此外,地块进入已运营佛山地铁3号线及规划建设的广州地铁26号线交通控制保护区内,须与地铁部门进行充分沟通。
阳台比例方面,地块需按照相关政策执行,如符合要求,套内阳台面积不超过套内建面30%时,套内阳台面积折半计算;超过30%时,30%以内折半计算,超过部分全部计算。
从位置来看,该地块位于顺德大良板块,紧邻佛山地铁3号线顺德学院站,周边有华侨城云邸、中洲府、顺德职业技术学院、五矿万境水岸等。
声明:本文由入驻焦点开放平台的作者撰写,除焦点官方账号外,观点仅代表作者本人,不代表焦点立场。


