重磅!南海各大镇街招生方案出炉,涉及多所新校!
扫描到手机,新闻随时看
扫一扫,用手机看文章
更加方便分享给朋友
2026年南海七大镇街公办学校招生方案出炉,4月8日起报名!
其中桂城、大沥镇街新投用的4所学校官宣招生范围。
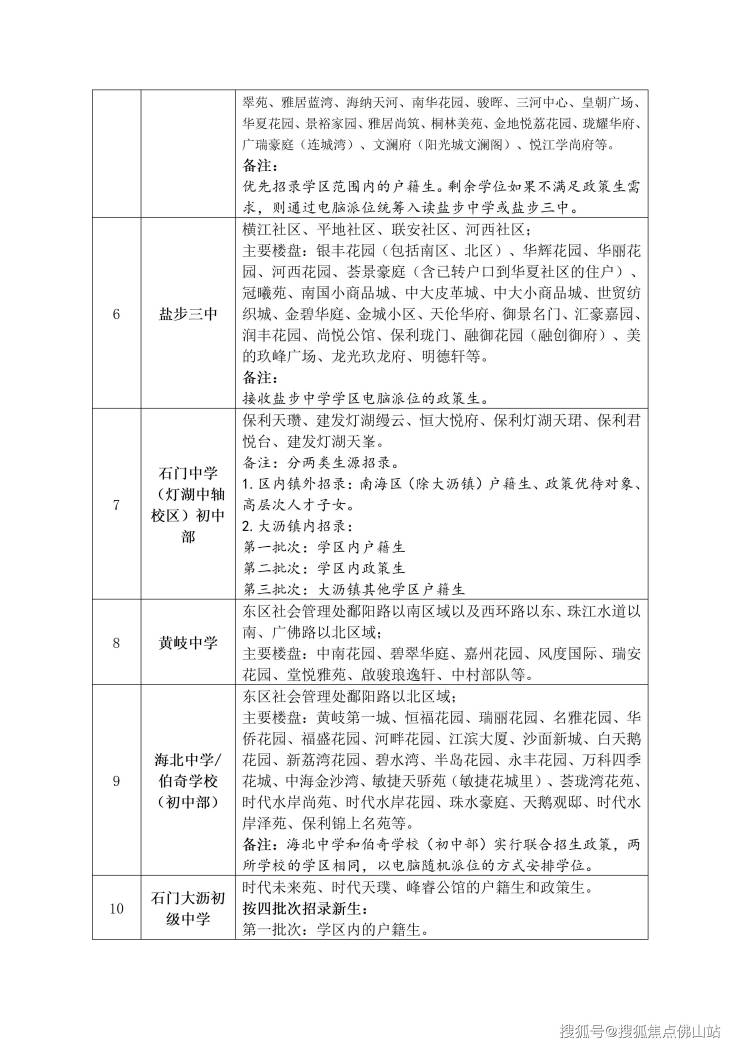
石门中学(灯湖中轴校区)小学部:
(1)学区范围:保利天瓒、建发灯湖缦云;2026年代招聚豪地块在建小学学区的恒大悦府、保利灯湖天珺、建发灯湖天峯、保利君悦台的户籍生和政策学生。
(2)招录顺序及录取办法
第一批次:学区内户籍生
第二批次:学区内政策生
第三批次:2026年代招聚豪地块在建小学学区的户籍生和政策学生。
第四批次:大沥镇内其他学区户籍生
录取办法:按批次顺序录取。若某批次报名人数超过剩余学位数,则通过电脑随机摇号方式录取,录满即止,且不再进行下一批次录取。
备注:小学部为非住宿学段。第三批次为2026年临时代招的生源,代招时间至聚豪地块小学建成招生为止。
石门中学(灯湖中轴校区)初中部:
(1)学区范围:保利天瓒、建发灯湖缦云、恒大悦府、保利灯湖天珺、保利君悦台、建发灯湖天峯。
(2)招录顺序及录取办法
①区内镇外招录(录取60人)
A、生源类别:南海区其他镇街户籍生、政策优待对象[1]、高层次人才子女[1]
B、录取办法:本类别生源,若报名人数超过招生计划,则通过电脑随机摇号方式录取,录满即止。
区内镇外的生源:登录南海区公办学校网上报名系统,填写相关信息后,在“报读镇街(含区直)”的选项中选择“区直属”,在“请选择社区/学校”的选择中选择“石门中学(灯湖中轴校区)”,在“生源类别”的选择中选择“南海区生源-南海区非大沥镇户籍生”。
提醒:大沥户籍生不能直接报读区直属的“石门中学(灯湖中轴校区)”,想报读该学校需要先报读户籍地所对应的学校,并在“摇号学校”选项中,选择“石门中学(灯湖中轴校区)初中部”。区直属审核不通过的不能再申诉到其他的区直属学校。
②镇内招录
A、生源类别及录取办法
第一批次:学区内户籍生
第二批次:学区内政策生
第三批次:大沥镇其他学区户籍生
录取办法:按批次顺序录取。若某批次报名人数超过剩余学位数,则通过电脑随机摇号方式录取,录满即止,且不再进行下一批次录取。
备注:初中部为非完全住宿学段,镇内以走读为主。
石门怡海学校(小学部):
新生入学地段划分范围涵盖怡翠玫瑰园、怡翠世嘉、金地珑悦、琅悦公馆(保利琅悦)的“入学地段户籍生”。因洲尾坦校区正在建设中,2026年新生暂借怡海五小上课,待该校区启用后,学生迁回至石门怡海学校就读。
石门怡海学校(初中部):
划分范围涵盖怡翠玫瑰园、桂海花园、丽景苑、怡翠世嘉、金地珑悦、万科金域蓝城、利海尖东半岛、保利和悦滨江、琅悦公馆(保利琅悦)的户籍生。2026年新生暂借三山桂城中学实验学校上课,待该校区启用后,学生迁回至石门怡海学校就读。
桂城中学实验学校(小学部):
招生范围为为桂城街道岗中路东侧、胜利东路南侧,囊括广佛上城、中海文锦国际等楼盘。
桂城中学实验学校(初中部):
覆盖广佛上城、中海文锦国际,接收桂江一中定向统筹户籍生,面向桂城户籍生源招录240人,面向南海户籍生源(桂城户籍生除外)招录60人。。
其中石门怡海学校(小学部)和桂城中学实验学校(小学部)均为非住宿学段。
南桂实验小学(灯湖六小):
本部校区为灯湖六小,东校区为珑熙配建新校,2026年新生安排至东校区入读,主要涵盖保利天悦、保利星座、保利叶公馆、依云天汇、中海寰宇天下、中海万锦东苑、南海万科广场、融禧公馆、悦万城、桂南小区等楼盘。
具体来看,七大街道公布的招生方案。
其中桂城街道2026年公办小学招生9315名,公办初中招生8900名。
报名时间:
户籍生网上报名时间:2026年4月8日-4月11日。
政策生网上报名时间:2026年4月13日-4月16日。
积分生报名时间:咨询和派发资料阶段为2026年4月16日前;正式受理阶段为2026年4月17日-30日(仅接受工作日内办理)。
各小学、初中将招收的学生人数:


下图为桂城街道公办小学招生范围:
下图为桂城街道公办初中招生范围:


大沥街道方面,户籍生报名时间为4月8日至4月11日。

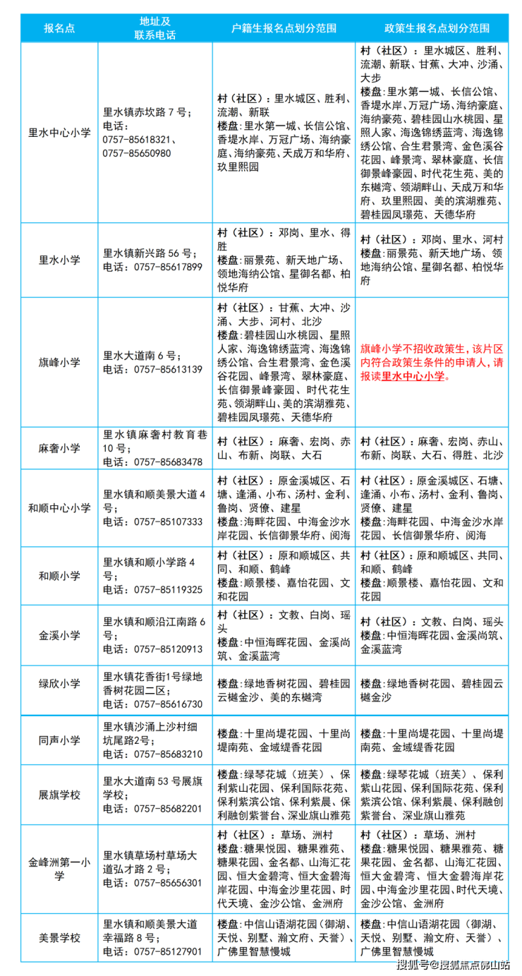
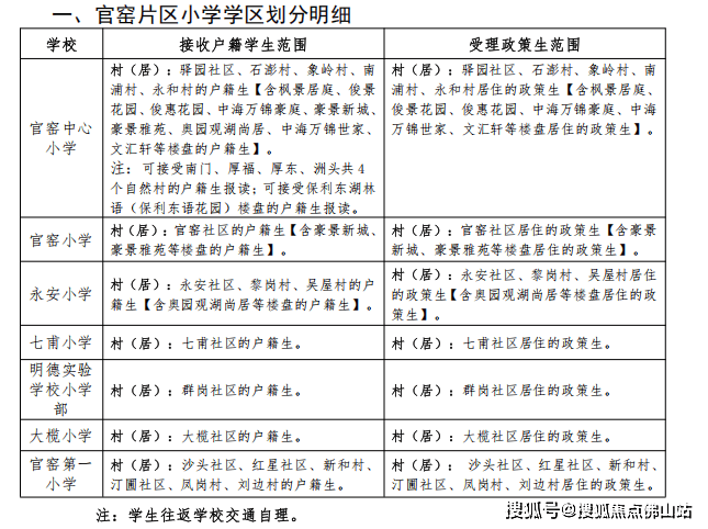
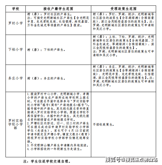
里水镇公办小学:


公办初中:


狮山镇公办学校招生人数安排:

公办小学学区范围:








公办初中学区范围:



丹灶镇公办小学起始年级招生计划:

公办初中起始年级招生计划:

户籍生学区划分:
西樵镇学区划分:

九江镇学区划分:


声明:本文由入驻焦点开放平台的作者撰写,除焦点官方账号外,观点仅代表作者本人,不代表焦点立场。


