收益超7.3亿!三山新城工改居项目获批
搜狐焦点佛山站 2026-01-05 21:24:28
用手机看
扫描到手机,新闻随时看
扫一扫,用手机看文章
更加方便分享给朋友
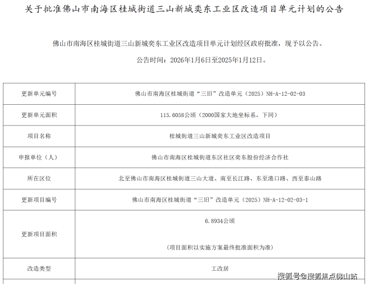
近日,佛山市自然资源局南海分局发布关于批准佛山市南海区桂城街道三山新城奕东工业区改造项目单元计划的公告。文件显示,该项目北至佛山市南海区桂城街道三山大道、南至长江路、东至港口路、西至泰山路,西面靠近三山森林公…
近日,佛山市自然资源局南海分局发布关于批准佛山市南海区桂城街道三山新城奕东工业区改造项目单元计划的公告。

文件显示,该项目北至佛山市南海区桂城街道三山大道、南至长江路、东至港口路、西至泰山路,西面靠近三山森林公园,直线距离南海有轨电车1号线三山新城北站约650米。
项目土地权属为桂城街道东区社区奕东股份经济合作社,改造类型为工改居,由政府主导,更新面积6.8934公顷。
2021年,东区社区奕东股份经济合作社表决通过上平台招标土地前期合作方。
同年12月,通过佛山市南海区桂城街道集体资产管理交易平台公开选取佛山市华远和美房地产开发有限公司成为项目土地前期整理方。
当年方案显示,项目土地前期整理费用为4925.48万,改造后保底收益为73119.44万,股东成员每股保底不少于6.1111万元,若满股9股算约55万元。
声明:本文由入驻焦点开放平台的作者撰写,除焦点官方账号外,观点仅代表作者本人,不代表焦点立场。


