39盘集结!2018年佛山排名前列批新房即将入市!
扫描到手机,新闻随时看
扫一扫,用手机看文章
更加方便分享给朋友
近两年,佛山土地市场竞争激烈,已经吸引了电建、金辉、金科、金融街等全国品牌房企的到来!展望2018年,据资料统计佛山将有超过100个纯新项目入市。
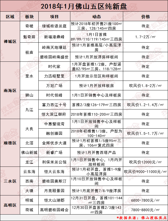
作为2018年开篇的1月,佛山将迎来39个新盘新货入市,纯新项目有20个,占比超过一半,集齐了岭南天地璟廷、新福港鼎峰、时代家等大热盘。
从推货量看,南海区依然位居排名前列,有15盘入市;禅城、顺德区分别以8、10盘紧随其后。
对购房者来说,在已经到来的1月份,有哪些笋盘适合你?不妨来提前“探探营”,搜狐焦点贴心为你整理了部分受关注项目。
禅城区:祖庙商圈将有新盘新货补充
寸土寸金的老城区,禅城区1月份共有8盘入市,其中,四大纯新盘值得关注,位于祖庙商圈中心位置的岭南天地璟廷和碧桂园岭南盛世即将亮相。
据了解,岭南天地璟廷作为岭南天地的第五期洋房产品,现已开放销售中心和样板间,预计1月正式开盘推售高层/小高层洋房;碧桂园岭南盛世已于12月底开放销售中心,预计1月开放洋房样板间。
此外,魁奇路地铁上盖的新福港鼎峰于1月1日首次开盘,1.7-2万/㎡的精装价格引起市场关注;作为奇槎1.66万/㎡的高价地块,绿城桂语兰庭已于12月初亮相,主打100-145㎡三四房。
南海区:六大新盘齐聚 非限购区域推货猛
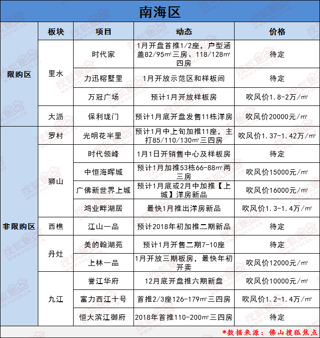
1月,南海共有15个项目入市,纯新盘有6个。值得注意的是,时代地产携两大高价地面世——位于广佛交界里水板块的时代家,预计2018年1月开盘首推以及狮山板块的时代领峰,已于1月1日正式亮相,并同步开放销售中心及样板间。
南海狮山、丹灶则属于非限购区域中的“推货主力”,位于狮山罗村的光明花半里,预计1月中上旬加推,吹风价约13700-14200元/㎡;美的翰湖苑则将于1月推售二期新品,涵盖89-160㎡三四房。
顺德区:共有10盘入市 大良板块成推货大户
推货量与南海区旗鼓相当的顺德区,1月份共有10盘入市,纯新盘有4个。作为大热区域的佛山新城,保利海德公园预计1月加推;纯新盘新睿广场将加推loft产品。
金辉首进北滘的项目—金辉优步大道预计1月初首推,主打130㎡产品;大良板块新货集中,纯新盘中惠璧珑湾已于1月1日开发销售中心和样板间,保利中央广场和融创臻园都预计在1月开卖。
三水/高明区:主打生态资源 新货继续补充入市
已经吸引了大批房企进驻的三水区,新盘新货陆续有来。位于三水云东海的生态盘,恒大云东海预计1月初开盘,吹风价约9000-11000元/㎡;作为乐平板块排名前列破万的项目——乐平碧桂园同样在1月加推89-124㎡新品,吹风价约9500-10500元/㎡。
高明区碧桂园和恒大两大新盘分别于12月30日、12月31日首度开盘,均为精装发售,价格不过万,约在6800-8800元/㎡之间。
声明:本文由入驻焦点开放平台的作者撰写,除焦点官方账号外,观点仅代表作者本人,不代表焦点立场。


