佛山有6个小区成功“炒掉”物业!43家物业费超“指导价”!
扫描到手机,新闻随时看
扫一扫,用手机看文章
更加方便分享给朋友
物业费太贵? 物业服务能力 差 ?
很多人都对自家小区的物业十分不满。
小狐盘点了 佛山部分小区 物业费各收多少,供大家参考 (仅为不完全统计,如有遗漏,欢迎补充) 。
总结了以下几点:
1.近年来,佛山有不少小区陆续开始 下调物业费 。
2.佛山各区 物业费收费指导价有所不同 ,高明一等限价为2.47元/㎡·月,三水的则为2.28元/㎡·月,禅城、南海、顺德的均为2.7元/㎡·月。
3.物业费较高的大部分都是 改善盘 ,不少是豪宅项目,且配套比较齐全。
佛山2021年明确出台物业费收费指导价 ,一级2.7元/㎡·月、二级2.35元/㎡·月、三级2元/㎡·月、四级1.65元/㎡·月、五级1.3元/㎡·月。
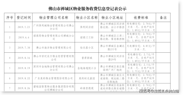
据小狐统计,禅城 有超10个小区物业费,超过了一级定价的水平。
有超16个小区物业费低于2.7元/㎡·月。

另外,去年12月31日,禅城公布了77个小区最新物业收费情况,名单中有61个小区物业费都是“顶格”执行2.7元/平·月收费标准 。

南海的保利天际、万科湖岸、越秀星汇云锦 等超13个小区物业费,超过了一级定价的水平。
雅居乐御景豪庭、融创御府、保利花园一期、奥园1号 等小区物业费则低于2.7元/㎡·月。
顺德 有超16个小区物业费,超过了一级定价的水平。
其中万科天傲湾、新世界名门天下 物业费达5元/㎡·月,金地天玺 物业费达4.8元/㎡·月。
鹏瑞皓玥湾 住宅物业费为4.8元/㎡·月,别墅物业费为7元/㎡·月。
天悦湾花园、佳兆业金域天下、保利外滩一号 等小区物业费低于2.7元/㎡·月。

另外,目前三水区 的物业管理一级收费是2.28元/㎡,这是根据三水区人均平均收入标准制定的。
据不完全统计,三水的雅居乐雅湖半岛、保利御江南 等小区物业费,超过了2.28元/㎡。
而明智大厦、万景豪园、半江花園 等物业费则低于一级收费。

高明 的物业费收取标准也有所不同,目前高明的物业管理一级收费是2.47元/㎡。

君御外滩1号、恒晖星河雅居 等小区物业费,超过了2.47元/㎡。
美的海伦堡云湾府、富星半岛、明城壹号 等则低于一级收费。

佛山不少业主成功把物业费“打下来” 。
金茂绿岛湖、东基童梦天下、龙光玖龙湾、佳兆业金域天下 等小区是成功的例子。
金茂绿岛湖 业委会于去年1月份成立,到了5月份,该业委会发布一则告知函。
告知函显示,悦园、悦湖、悦居组团的物业费最终调整为:住宅2.2元/㎡·月,别墅4.2元/㎡·月 。

原本物业公司并不愿意把物业费降到上述标准,但为了不被“炒鱿鱼” ,最终还是主动把物业费下调到2.2元/㎡·月。

图源:网络
领导留言板显示,有用户表示东基童梦天下 小区物业费过高,要求降低物业费管理标准。

最终童梦天下(一期)小区物业管理公司拟现物业管理收费标准做出了调整,住宅物业费为2.45元/㎡·月 。
另外,龙光玖龙湾业委会,进行了多次沟通协调后重新签订合同,正式下调物业费,从2.6元/㎡·月降至2.18元/㎡·月 。
值得注意的是,业委会还让龙光物业拿出150万当保证金 ,若服务不好,业委会可对物业公司进行罚款,罚金从履约保证金(150万元)中扣除。
就在去年12月,业委会发布了物业服务合同试用期考核结果。

该结果显示,综合物业得分为82.78分,认定为“不达标”,其第一个服务年度的履约保证金50万不予退还 。
也有主动下调物业费的物业公司,如顺德区的佳兆业金域天下 的物业。
高层住宅物业费由原来的2.49元/㎡·月调整至1.8元/㎡·月 ,降幅高达27.7%。
别墅及商业用房的物业费则从4.98元/㎡·月降至2.31元/㎡·月 ,降幅达53.6%。
三水的明智大厦 也是如此,物业费从最初的2.28元/㎡·月降到了1.75元/㎡·月 。
除了降物业费,也有业主选择直接“炒掉”物业公司。
据不完全统计,2024年就有至少6家小区更换了物业公司,分别是江南名居、利嘉阁、明智大厦、御璟上院、冠曦苑、凯蓝名都 。
其中江南名居 花费了近10年时间才成功 更换物业。

去年3月,该小区物业成功更换为兴兆物业,将桂裕物业“炒鱿鱼” 。
不过之后也出现了一个小插曲,旧物业不撤场,主要是因为合同是在11月份才到期。
与此同时,容桂凯蓝名都 也将原本的物业“开除”,换成招商局物业。
不过该小区的业委会和旧物业有比较大的矛盾,也导致旧物业至没有及时与业委会进行任何交接。
致使新物业的工作难以推进,小区的各种系统几近瘫痪。
而后该业委会还将旧物业告上法庭,最终追回公共收益414万 。


如果你认为自家小区物业提供的是高价低质 的服务,很希望降低物业费,甚至是换物业。
这其实可以通过成立业委会 的方式来实现。
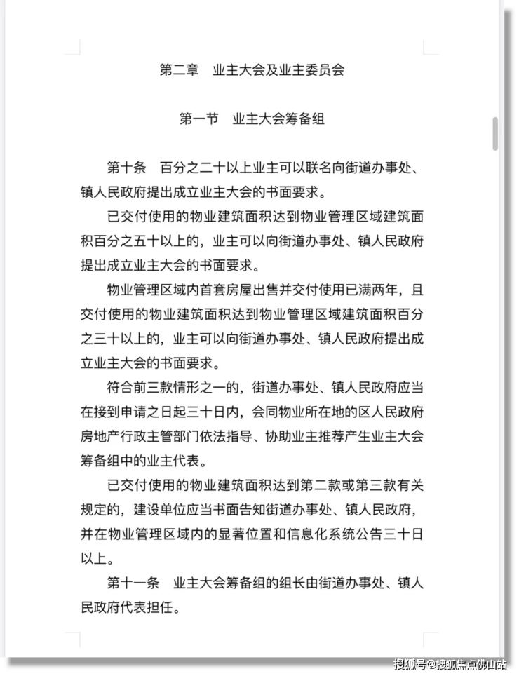
《佛山市住宅物业管理条例》规定:20%业主联合签名 ;房屋交付使用满2年,物业管理面积超过50% ;距离首套房出售满两年且物业管理面积超过30%的业主 ,都可以申请成业委会。

接下来,就是成立业主大会筹备组 ,组织选举产生业主委员会,并表决通过管理条约和业主大会议事规则。
举行首次业主大会 难度也不小,因为需要专有面积2/3以上的业主 且人数占比2/3以上的业主 参与表决,且半数以上同意,才能成立业委会。
佛山一网友就曾爆料,自己的小区之前想成立委员会,但受到了各方阻拦,即使到了投票那步,结果还是差了一百多票 。
不过即使成立了业委会,降价 也不是一件容易的事。
如映月湾花园 早在去年2月份,成立了业委会。
经过近三个月时间 的沟通后,物业公司表示,将住宅的物业费从现在的2.9元/㎡·月(不含公摊水电费),降至了2.68元/㎡·月(含公摊水电费)。物业费降价这才有了些许成果 。
檀悦花园 业委会则是去年6月刚成立,协商的过程比较顺利。

去年7月,物业公司 表示将高层物业费降至2.48元/㎡·月,别墅物业费降至3.98元/㎡·月。
但业主委员会不接受此次调价,并发布了一则公告。
公告显示,他们将召开业主大会,针对是否续聘阳光智博物业进行表决。这也说明,业委会有权更换物业 。
但目前结果还没有公布出来。
另外,花曼丽舍 教科书式“炒物业”也很值得一提。

不仅成功更换了物业、降低了物业费,还成功追回59.4万公区收益款,每户大约可分1000元 。
而且从业主大会表决到新物业入场,仅仅用了5个月 ,速度快到让小狐都不敢相信。

事实上,佛山有不少业主都苦不作为的物业 久矣!
价格配不上服务才是业主烦心的主要原因,如物业收费不透明 、反馈不及时 、公共设备维护差 、垃圾成堆 等问题,业主不再愿意为“不达标”的服务买单。
当然,也有的业主对物业的服务,属于是“鸡蛋里面挑骨头 ”,这其实对物业来说也很难做。
所以双方互相理解,做出退让,才能做到共赢。
最后问一下大家,你们小区的物业 怎么样呢?物业费 又是多少?
声明:本文由入驻焦点开放平台的作者撰写,除焦点官方账号外,观点仅代表作者本人,不代表焦点立场。


