“大毒枭”遗产房无人敢拍?屋内还有老人居住!法院:将协助清场
扫描到手机,新闻随时看
扫一扫,用手机看文章
更加方便分享给朋友
被近3万人围观,开拍后仅一人报名?
网友直言:“毒枭的房子谁敢买!”
这正是此前被热议的佛山法拍房,其主人为毒枭李俊鹏。
今日(5月12日),该法拍房正式开拍,但截至发稿前,仅有一人报名参与,但并未有出价记录。
拍卖公告显示,该房产位于南海桂城怡翠玫瑰园17座1602房,建面约150㎡,另外地下车位也于一同拍卖。
其评估价约184.5万,起拍价约为评估价的七成,为129.1万。
目前,该房产已经被围观近3万次,超1千人设置了提醒。
截至2025年3月4日,该标的房源拖欠公共电费分摊、住宅物业服务费、车位物业服务费等共计5264.55元,实际产生以交付为准。
公告还强调,经现场勘查,此次拍卖的不动产由被执行人家属占有使用,法院暂未清场,可能存在客观上的清场障碍。另外,该房屋还注明无钥匙。
从照片中可以看出,该房屋中有一名坐轮椅的老人。
负责司法拍卖的工作人员表示,如果后续竞拍成功,法院和相关部门会协助进行清场工作。
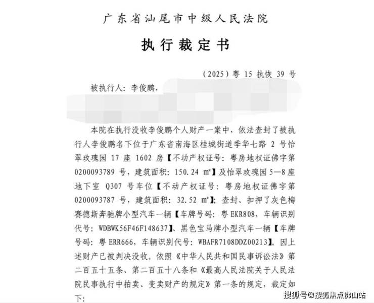
平台还附上一份“执行裁定书”,内文显示被执行人为李俊鹏,执行裁定书编号为(2025)粤15执恢39号。
除上述房产和车位外,李俊鹏还有一辆灰色梅赛德斯奔驰牌小汽车和一辆黑色宝马小汽车被拍卖、变卖,起拍价分别为3.03万、5.29万,均因无人竞买而流拍。
该房产原主人被证实为毒枭李俊鹏,已于2024年9月被执行死刑。
|图源:网络 警方通缉李俊鹏时发布的照片
公开资料显示,李俊鹏于1983年7月26日出生,户籍地为广东省汕尾市陆丰市甲子镇望湖社区。
据CCTV今日说法、广东卫视报道,2016年1月19日,汕尾市公安局禁毒支队接到一条涉毒线索,一名叫李俊鹏的陆丰籍男子想通过海上贩卖冰毒与国际贩毒团伙进行交易,毒品数量为2吨。
如果按照一次吸食0.1到0.2克计算,2吨毒品可以一次性供1-2千万人吸食。
另外,李俊鹏转手给香港买家大概能赚两三千万元,而到达西方国家后的价格约16亿。
2016年2月12日,警方接到情报称,李俊鹏即将赶到深圳。
警方提前埋伏在指定位置,但李俊鹏有所警觉,因而逃脱抓捕。
当晚,警方一举抓获该犯罪团伙成员林和益等人,并于同月18日晚查获两吨冰毒。
2016年10月,广东省公安厅发布悬赏通告,通缉10名重特大毒品犯罪在逃人员,李俊鹏排在悬赏通告的第一位,为公安部A级通缉犯,悬赏金额为10万元。
通过悬赏追逃,警方抓获了李俊鹏的父母和向李家提供毒品的郑某,并于2016年11月16日,在佛山一出租屋内将李俊鹏缉拿归案。
电视剧《破冰行动》的故事原型,正是这场雷霆扫毒行动。
早年间,李俊鹏前往佛山创办公司,身价一度达上千万,但因其沉迷赌博而最终倾家荡产。
后来他结识了香港毒品买家代理人林某,在巨大利润的诱惑下,李俊鹏拉着家人、亲戚组成了“家族式贩毒团伙”。
在整个贩毒过程中,李俊鹏父亲负责联系船只及搬货人员,母亲帮忙管理毒资。
此外,协助走私毒品的其他10多名助手都是和李家沾亲带故的甲子镇本地村民。
李俊鹏家里名下有多艘渔船,在佛山经营车行、在广州十三行开设商铺,这也成为他用来掩护毒品交易的手段。
经汕尾市中院审理查明,2015年9月至11月期间,李俊鹏与同案人林某密谋从陆丰市甲子镇走私冰毒至境外。
2015年12月,李俊鹏等人购买900千克冰毒后,将毒品交给香港买方。
2016年1月初,香港买家余连生等人向李俊鹏购买毒品冰毒2000千克。
对于李俊鹏这套房产,大部分网友表示:“不敢下手”。
“阿伯还在里面住着,也不敢拍吧”
“送我我也不敢住啊”
“别说七折,四折我都不敢摸”
也有网友认为只是不够便宜:
“主要是才打七折,这要是一折那还怕抢不起来”
“如果7折晦气,那是因为必须5折来冲喜”
“没有买不了的房子,只有买不了的价格”
另一种则是“无所谓派”:
“这如果服刑前卖掉,那前房主干嘛去了就根本没人关心了,谁还会关心自己房子的前主人干嘛去了。”
你认为会有人接手这套法拍房吗?不妨说说你的看法。
声明:本文由入驻焦点开放平台的作者撰写,除焦点官方账号外,观点仅代表作者本人,不代表焦点立场。


