涉及14亿!佛山房企“变卖”烂尾楼!最长停工近6年
扫描到手机,新闻随时看
扫一扫,用手机看文章
更加方便分享给朋友
大甩卖!不打折根本卖不出!
佛山多家暴雷房企“骨折价”转让资产,还有的是重整资产。
到底是怎么一回事?
近日,恒大滨江华府多栋住宅第三次流拍,起拍价从原本的5.4亿降至4.35亿,降了约1.07亿,仍无人接盘。
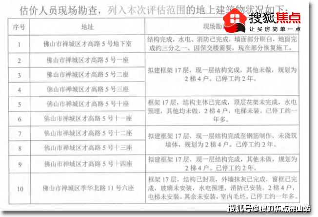
标的物为季华北路11号六座、才高路5号一至三座、十至十四座及才高路5号地下停车场(在建工程),目前处于抵押状态。

标的物权属人为佛山市禅城区恒盈展房地产开发有限公司,其背后为恒大地产。
由于恒大在2021年爆发债务危机,该项目一度陷入停工状态。

报告显示,除了地下室外,其余楼栋多处于停工状态,停工时间约1至2年。

据了解,整个项目总占地面积72441.12㎡,分为A、B两区规划,A区占地34222.91㎡,B区35114.9㎡。

项目规划住宅总计1745套,而截至2023年,已累计完成交付1040户。
此外,近期南海农商银行成功将恒大7.38亿元债权转让给资管公司。
经济日报12月7日第五版刊登的公告显示,南海农商银行金海支行将佛山市世博房地产实业发展有限公司、佛山市尚怡投资有限公司、佛山市三水深业地产有限公司的债权转让给中国东方。

上述三笔债权金额合计15.69亿元,其中佛山世博债权总额7.4亿、佛山尚怡债权总额9067.55万、三水深业债权总额7.38亿
据了解,三水深业债权的抵押物为广州恒大山水城房产、广州恒大御府地下停车位及佛山三水的深业花园28套别墅等。
担保人为恒大地产集团有限公司、恒大地产集团广东房地产开发有限公司。
12月14日,佛山市南海南奥房地产开发有限公司、佛山市忠诚泰富置业有限公司名下的239处房产于拍卖结束,起拍价为1.69亿。

值得注意的是,该项目三次拍卖都以流拍告终。
该项目位于佛山市南海区狮山镇佛山奥园广场,被拍卖的是239处商铺,建筑面积合计39,816.28㎡。

根据委托人提供的《不动产登记查册信息表》,该项目均已办理抵押及被法院查封,部分出租经营、部分则空置。
土地使用年限为2012年10月24日至2052年10月23日,竣工时间为2017年。

据了解,项目负一、负二层部分属于佛山市忠诚泰富置业有限公司,地面1-4层部分则属于佛山市南海南奥房地产开发有限公司。
天眼查显示,两家公司均被列为“失信被执行人”,而南海南奥房地产是奥园集团有限公司旗下的公司。


早在2022年,奥园集团就官宣暴雷,截至2024年11月30日,奥园集团未能及时清偿的到期债务本金累计约为430.28亿元。
位于南海区大沥镇黄岐泌冲浔峰洲路地段的土地使用权及在建建筑物,将于12月23日进行第二次拍卖,起拍价为1.5056亿。

与第一次拍卖相比,第二次起拍价降了约0.3亿。
评估报告显示,该建设项目(工程)名称为当代阅府,土地面积为7844.82㎡,规划总建筑面积合计29793.15㎡,在建建筑物总面积合计为10983.98㎡。

据了解,该项目的权属人为佛山当代绽蓝置业有限公司,该公司同样被列为“被执行人”、“限制高消费企业”。

该项目则是佛山历史上首宗楼面价超2万/㎡的地块,2021年由当代置业以总价3.9亿拿下。
与当年的拿地价相比,如今的拍卖价简直就是打了骨折。
当代阅府位于南海区大沥金沙洲,区域2公里范围内多为商业和住宅,主要的住宅小区有万科四季花城、越秀星汇金沙、宏宇天御江畔等,区域人口居住密度较高。
项目于2022年1月停工,至今仍未复工。

值得注意的是,该项目尚有未结清的工程款。
根据估价委托人提供的《当代阅府项目工程款清单》中的“形象进度累计完成占比”,整个在建工程的形象进度百分比为56.44%。

原规划有2栋住宅楼,其中1栋规划为地上25层,已建至5层,2栋规划为地上24层,现建至8层。
另外,项目存在抵押权利登记且已被查封,抵押权利人为海南新创建资产管理股份有限公司。
容桂新世纪花园有9栋毛坯别墅即将被拍卖,总起拍价约7000.722万。

权属人均为佛山市顺德区润景房产有限公司,这批别墅均为破产拍卖。
其中佛山市顺德区容桂街道文星路新世纪花园盈景街10号房地产(成套住宅)将于12月19日开始第二次拍卖。

第一次起拍价为1416.0973万,第二次降至1132.8778万。

该项目为独栋别墅,室外有独立花园,首层中空,其余楼层约3米,钢筋混凝土结构,毛坯,空置,维护状况一般,具体以现状为准。
天眼查显示,该公司显示经营异常。

早在2022年4月24日,顺德法院便依法裁定受理佛山市顺德区润景房产有限公司破产清算一案。
佛山市高明区高登国际广场的建筑物使用权(包含商业体、地下室、公寓楼以及地上附属材料)经历了两次流拍。

第一次拍卖起拍价为2.22亿,第二次降到1.77亿。
公告显示,标的物权属佛山市瑞和物业管理有限公司,位于高明区荷城街道荷富路以东、明国路以北,土地使用权面积40785.3㎡。

土地用途为商服用地,租赁期限至2058年11月30日。

值得注意的是,评估资料的回复函显示,瑞和公司自2020年第三季度开始就欠相应租金,即至2024年5月,该公司共欠租金总额为19040467元。
爱企查显示,该公司已被列为“失信人”。

据了解,高登国际广场位于高明区西江新城,于2018年3月动工,总投资约20亿元、占地约10万平方米,该商场原定于2020年12月24日开业。
但由于瑞和公司在该项目中涉嫌非法吸收公众存款,加上开发单位资金不到位,最终导致停工。
4月25日,高明法院依法受理高明凯丰置业有限公司对高明荷新创意产业园开发有限公司提出的强制清算申请。
据了解,荷新开发公司的债权人应于2024年6月24日前,向荷新开发公司清算组申报债权。未在上述期限内申报债权的,可以在清算程序终结前补充申报。
经查询发现,凯丰置业持有荷新开发公司60%的股份。

此外,凯丰置业还对荷新创意园部分资产进行公开拍卖活动。

拍卖标的为高明荷新创意园1#楼集装箱模块房工程部分资产:钢平台钢梁、实腹钢柱、钢梯、20个定制非标集装箱、玻璃门、仿集装箱门。
该标的物为破产拍卖,起拍价为76.83万。
淘宝网司法拍卖(变卖)网络平台显示,高明荷城一楼盘将于12月20日10点开拍,起拍价约为2.62亿。

标的物是位于佛山市高明区荷城街道沧江路439号的土地及地上建筑物,其实就是碧荷湾项目,市场评估价超3.74亿。

该项目居住用地规划指标为容积率≤2.5、建筑密度≤30%、绿地率≥25%。
目前已动工开发建设,不属于闲置土地,但该项目一直停工未建设,产生逾期竣工违约金,由买受人承担,逾期竣工违约金为4496716.6元。

项目原规划建设10栋住宅楼,目前A区已建成1-4座11层高的楼宇(46687.52㎡);而B区的5-8座仅完成了部分地基工程(64266.1㎡);C区的9-10栋则尚未动工(44871.41㎡)。
据了解,不动产权利人为佛山市高明区三建房地产公司,目前已经被列为“被执行人”。

6月19日,佛山市天富房地产有限公司管理人在京东拍卖破产强清平台以公开竞价方式确定本案重整投资人,起拍价1.37亿元。


这已经是第四次拍卖,然而还是以流拍告终。
公告显示,竞价成交后,买受人为天富公司唯一合法重整投资人,在高明区法院裁定批准重整计划及付清拍卖成交尾款后,依法取得天富公司重整投资权益。

即荷城新天地广场项目的599套房产及498个车位,总建筑面积112,669.78 ㎡。
另外,荷城新天地广场项目已停工近6年,天富公司进入破产程序后管理人并未接管到全部工程材料。

因此买受人需自行核实项目取得土地、立项、规划、设计、报建、施工、预售等情况,承担相应一切风险及费用。
据了解,荷城新天地广场项目1号裙楼地下室负三层至地上六层仅完成主体结构工程及部分幕墙、消防安装工程。
2号、3号塔楼(8-16层)仅完成主体结构及外墙工程,幕墙仅完成框架、未安装玻璃。
早在2019年9月,该开发商发布公告表示,由于资金问题,项目处于全面停工状态,项目公司正在进行重组。
这些项目大部分都是烂尾项目,但现在这种环境,找到接盘侠可是难上加难。
不过近几年,佛山也有不少烂尾项目被盘活的案例,小狐希望这些烂尾项目也能重获新生。
声明:本文由入驻焦点开放平台的作者撰写,除焦点官方账号外,观点仅代表作者本人,不代表焦点立场。


