物业费直降33%!佛山又有小区要炒掉物业,耗时近三年!
扫描到手机,新闻随时看
扫一扫,用手机看文章
更加方便分享给朋友
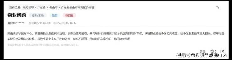
近日,在人民网“领导留言板”上,有多位市民反映自家小区物业费不合理、成立业委会受阻、物业不作为等问题。
其中,有市民表示:“禅城一小区的物业,把公摊电费和物业管理费捆绑在一起,不交公摊电费,也就交不了物业管理费,而其他小区只需交物业管理费。”
由于这一系列的问题,要求降低物业费、更换物业的呼声此起彼伏。
最近,佛山又有小区把物业费“打下来”,有业主一年能省上千元。
6月1日,电建洛悦华府物业服务中心发布一则关于调整物业费的通知。
通知显示,住宅物业服务费单价从3.2元/㎡·月调整至2.7元/㎡·月,自2025年6月1日起执行。
如有业主按原价格标准预交了2025年6月1日之后的物业费,差额部分则在下次缴纳物业服务费时予以抵扣。
此前,该物业公司针对物业费收费标准事宜开展了调研工作,主要情况为小区住宅共有1174户,截至5月底收到824户的调研问卷,其中803户同意,21户不同意。
电建洛悦华府位于大良新城板块,紧挨着顺德山姆店(在建中),北边有同江医院、顺德第一中学,西侧有顺峰山、顺成顺融城,南边有顺德欢乐海岸PLUS,东边有玉成小学。
该项目占地约5.6万㎡,由16所中高层住宅、1所幼儿园组成,户型面积段涵盖123-143㎡三四房。
此次调整物业费,业主每月至少省下61.5元,每年少交700多元。
今年5月,顺德碧桂园凤凰湾21个苑区中,有17个苑区集体降价,住宅物业费从2.98元 /㎡·月降到1.98元/㎡·月,而公寓则从4.2元 /㎡·月降至3.4元/㎡·月。
而听涛苑则是直接将碧桂园物管“炒鱿鱼”,超六成业主不同意续签。
这一过程妥妥是场拉锯战,耗费了三年时间。
自2022年10月起,听涛苑正式启动成立业主委员会的流程,最终于2024年7月19日挂牌成立。
此外,凤凰湾其余18个苑区同样开始推进业主委员会成立的工作。
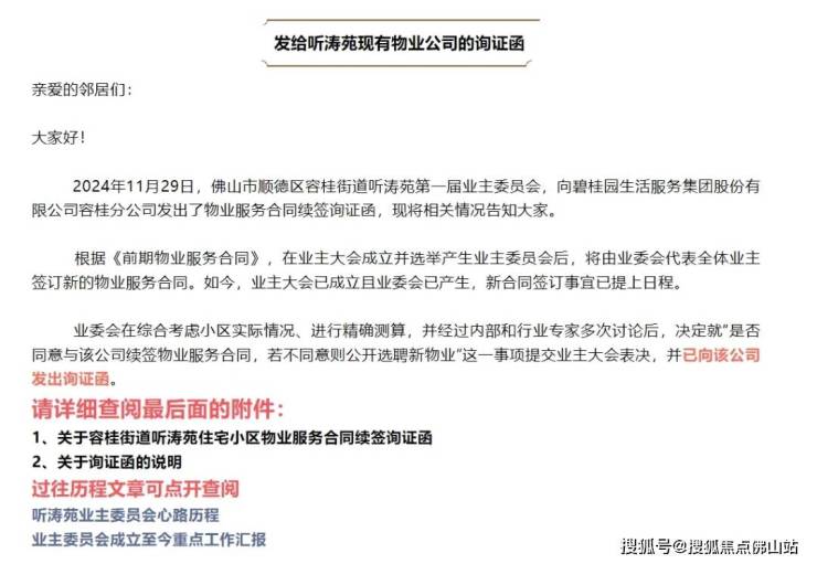
去年11月,听涛苑业主委员会发布了一则“发给听涛苑现有物业公司的询证函”。
询证函显示,业委会在综合考虑小区实际情况、进行精确测算,并经过内部和行业专家多次讨论后,决定就“是否同意与该公司续签物业服务合同,若不同意则公开选聘新物业”这一事项提交业主大会表决,并已向该公司发出询证函。
值得一提的是,新物业服务合同的续签价格范围为:高层住宅物业管理费为1.8-2元/㎡·月;商铺物业管理费为2.8-3元/㎡·月;车位物业管理费为36-40元/个·月。
而后,碧桂园物管回复称:“基于贵委会询征函件内容,我司回复物业服务费标准如下:高层住宅为2.8元/㎡·月;商铺为3.5元/㎡·月;车位为45元/个·月”。
显然,这一定价远高于业委会所要求的价格范围。
尽管听涛苑业委会与物业公司进行多次沟通,但其仅同意降至2.2元/㎡·月。
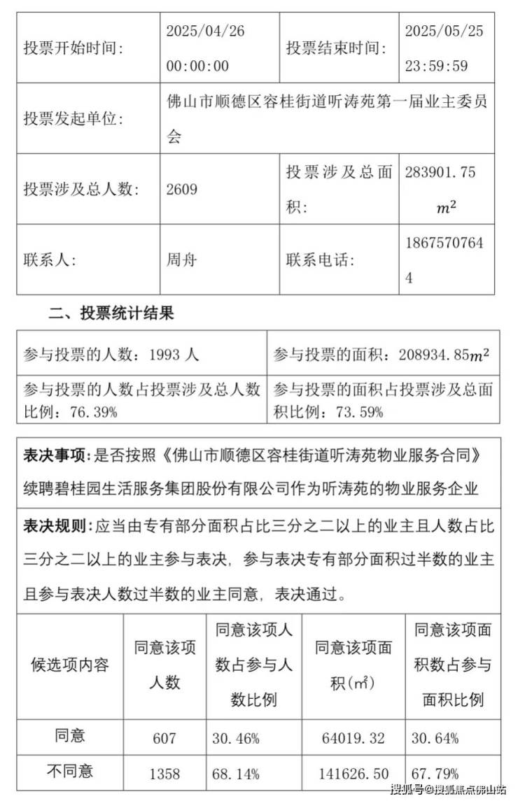
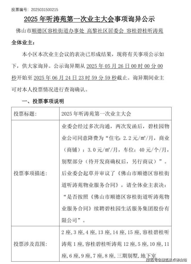
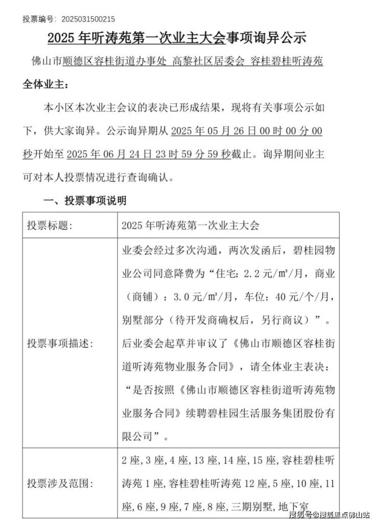
到了今年4月26日,听涛苑业委会召开业主大会投票,对是否续聘现有物业进行表决。
而在结果尚未出炉前,碧桂园物管就已经开始采取“自保”措施。
碧桂园物管给16个苑区的业主发起调研,提出两种种物业费方案:一是将住宅洋房物业费降至1.98元/㎡·月;二是维持原收费方案,物业提取8%的微薄利润后,全部返还给全体业主。
经过投票后,凤曦苑、凤雅苑、观澜苑、星钻二期等苑区的业主同意方案一,物业费从6月1日起按1.98元/㎡·月执行。
左右滑动查看
有业主表示,物业费降下来后,每个月能少交80多元,一年能省下上千元。
然而对于听涛苑业主而言,这一措施显然是太迟了。
5月27日,听涛苑业主委员会公布投票结果,共有1993位业主参与投票,占比约76.39%,其中68.14%的业主表示不同意续聘。
目前,佛山有多个小区掀起了物业费降价的“斗争”。
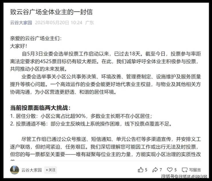
今年2月,大良云谷广场小区的业主,联合发起了业主大会会议投票表决该小区物业费调整方案的申请函。
申请函显示,申请使用佛山通智慧物业平台搜集20%业主签名并协助发起业主大会会议投票表决云谷广场物业费调整方案,待表决的物业费调整方案内容如下:云谷广场小区住宅和公寓物业费统一调整为2.38元/㎡·月(包公摊水电费)。
该物业费调整方案经业主表决通过后,业主有权按新收费标准交纳物业费,在管物业服务企业应立即执行新收费标准并向所属政府部门备案。
若在管物业企业拒绝履行决议,授权居委会协助业主以新物业费标准通过公开招标方式选聘新的物业服务企业。
此外,该小区业主普遍反映公共设施维护不足、安保巡查频次不达标等问题,存在“收费高、服务低”的矛盾。
5月3日,大良云谷广场启动业委会选举投票工作,目前进入了投票最后冲刺的阶段。
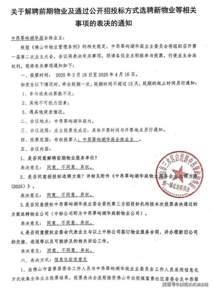
而位于三水的中昂翠屿湖华庭小区业主,同样开始了业主大会筹备工作。
在成立业委会后,关于是否解聘前期物业等事项的表决工作也随之开始。
为了应对这一局面,中昂物业(现有物业)主动降物业费,从原本的2.28元/㎡·月降至1.78元/㎡·月,包月停车费也降至150元/月(包含车位管理费)。
然而情况与听涛苑相似,尽管物业公司主动降价,但投票结果仍是“同意解雇前期物业”。
不管是物业费降价,还是更换物业,业主想要的其实从来不是低价,而是服务质量对得起价格。
大部分业主并没有感受到物业应有的服务,因此业主对降价或是更换物业有着强烈的诉求,同样也在倒逼物业提升自身的服务质量。
注:部分照片来源网络
声明:本文由入驻焦点开放平台的作者撰写,除焦点官方账号外,观点仅代表作者本人,不代表焦点立场。


