禅城公办初中入学新政出炉!按入户时间录取
扫描到手机,新闻随时看
扫一扫,用手机看文章
更加方便分享给朋友
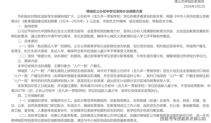
近日,佛山市禅城区教育局发布关于印发《禅城区公办初中学位安排办法调整方案》的通知。

方案显示,此次学位安排办法的调整,主要对象为“人户一致”户籍生。
禅城区“人户一致”户籍生原则上按照招生地段录取,其中对于我区公办初中(含九年一贯制学校)招生计划无法全部接收对口地段“人户一致”户籍生的学校(名单每年根据生源测算动态调整,并在招生录取前适时公布),其对口地段的“人户一致”户籍生按照达到“人户一致”条件的时间先后顺序安排入学,直至招生计划录满,超出招生计划部分实行区域内统筹安排入学。
该政策自印发之日起实施,并设置过渡期,即申请2026年公办初中(含九年一贯制学校)学位的适龄儿童少年,不受该政策影响;申请2027年(含)之后公办初中(含九年一贯制学校)学位的适龄儿童少年,其学位安排按本政策执行。
针对部分公办初中(含九年一贯制学校)招生计划无法完全接收对口地段“人户一致”户籍生的情况,新增排序规则:对口地段的“人户一致”户籍生,将按照达到“人户一致”条件的时间先后顺序安排入学,直至完成招生计划;超出招生计划的部分,将实行区域内统筹安排入学,保障每一位户籍生的入学权益。
该方案制定主要围绕“优化学位分配秩序,保障户籍生就近入学权益,提升政策适配性”的核心思路推进,总体把握以下两点:
一是体现合理性,兼顾公平与效率。该方案在保留原有学位安排整体框架、延续政策稳定性的基础上,新增“人户一致”时间排序规则,针对部分学校办学承载能力有限的实际,通过明确排序标准,合理调控热门学校生源规模,优先保障长期稳定在学区内实际居住的户籍生就近入学权益,避免学位安排过程中的无序现象,实现有限学位资源的公平合理配置,让每一位户籍生都能享有平等的教育机会。
二是体现稳定性,兼顾各方合理诉求。在新增相关排序规则前,我区已充分调研各镇(街道)学位供给现状、热门学校办学承载能力,广泛征求有关部门、学校、社会公众的意见建议,同时借鉴广州各区及顺德部分街道的成熟经验,对排序规则、适用范围进行反复论证优化。为减少政策变动对学生及家长的影响,充分兼顾各方利益与社会发展整体需求,该方案明确设置合理过渡期,给予家长充分的准备时间,确保招生工作平稳有序推进,维护教育领域的和谐稳定。
声明:本文由入驻焦点开放平台的作者撰写,除焦点官方账号外,观点仅代表作者本人,不代表焦点立场。


