招生地段汇总!南海2025年公办中小学招生方案公布!桂城就读名额减少
扫描到手机,新闻随时看
扫一扫,用手机看文章
更加方便分享给朋友
清明假期结束,南海家长今天终于等来今年公办学校招生方案!4月8日起(周二)开始报名。
桂城“户籍生”入学指引
亮点集合:
1、今年公办小学招生人数9585名,公办初中7950名,比去年整体减少530个名额;
2、先满足户籍生,再到政策生,仍有学位剩余的再安排积分生。
3、公办学校招生对象:公办小学招收具有桂城户籍、符合政策生条件和积分入围的年满六周岁(2019年8月31日及之前出生)的未接受义务教育的适龄儿童;公办初中招收具有桂城户籍、符合政策生条件和积分入围的小学应届毕业生。
4、达到“人户一致”条件的户籍生按照入学地段安排学位,“人户一致”有两种情况:
①新生与父(母)同一户籍,户主为父(母),新生居住的房屋全部产权属于父或母(含父母共有),且该房屋地址与户籍地址一致。
②新生与父(母)、(外)祖父(母)同一户籍,户主为父(母)或(外)祖父(母),新生居住的房屋全部产权属于(外)祖父(母)所有,或者全部产权属于父(母)和(外)祖父(母)共有,该房屋地址与户籍地址一致。
5、以下三所学校全桂城街道可报名:南海实验中学招收初一新生1100人(其中100人定向招收灯湖中学户籍生);南海区南海实验小学招收小学一年级新生340人(其中,定向招收桂江小学、灯湖小学户籍生各50人;定向招收灯湖三小、灯湖六小户籍生各120人。);佛山市南海区桂城外国语学校,招收小学一年级新生200人。
桂城公办小学地段划分

灯湖实验小学招收:保利天汇、越秀星汇文翰、碧桂园灯湖盛世轩,统筹街道内超负荷户籍生;
灯湖小学招收:万达华府、地铁金融城户等小区户籍生;
映月实验小学招收:中海丽湾尚宸、保利天珺、绿城桂语映月等户籍生;
文翰实验小学招收:保利华侨城云禧、万科天空之城、万科璞悦山等户籍生;
桂城公办初中地段划分

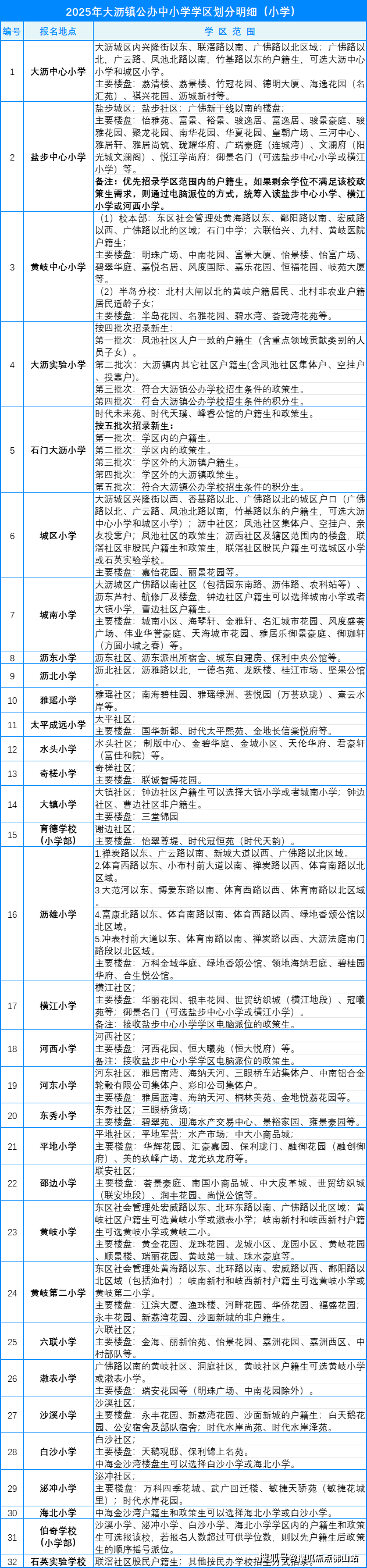
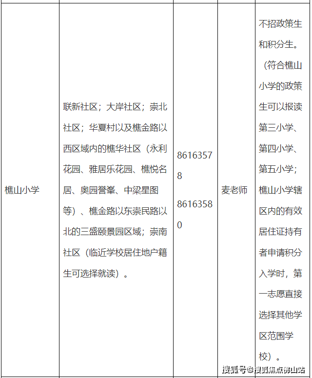
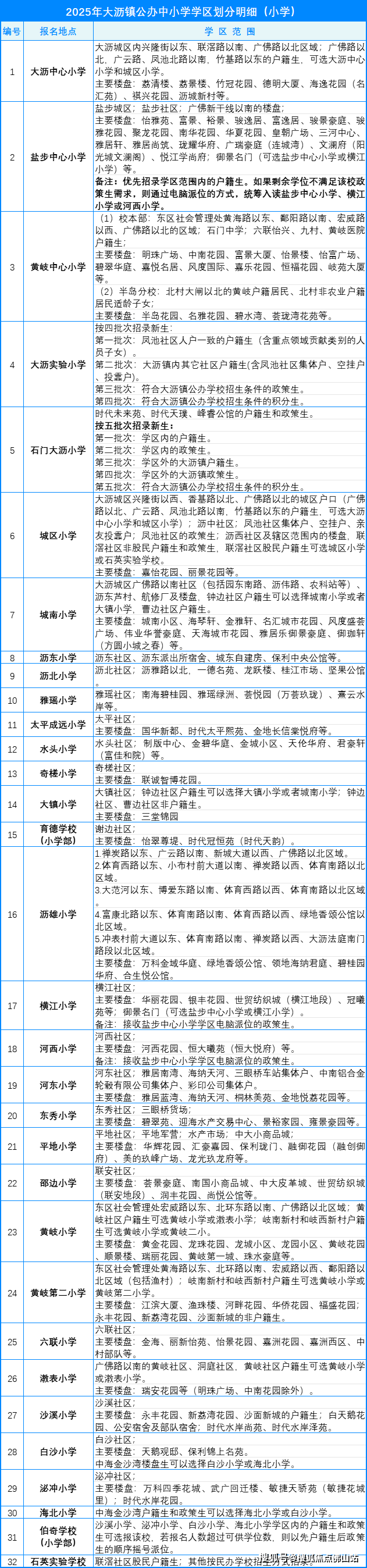
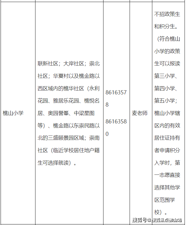
大沥镇公办小学地段划分

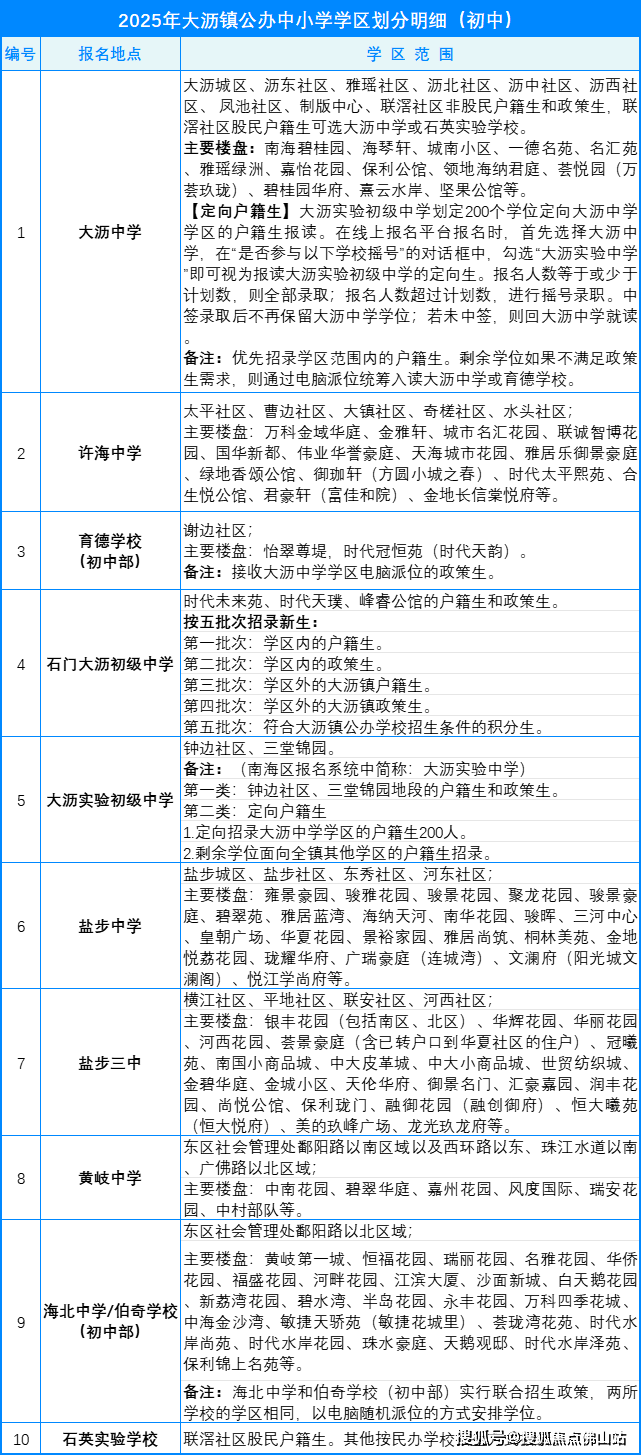
大沥镇公办中学地段划分

大沥新增一所中学:大沥实验初级中学,招收地段:钟边社区、三堂锦园。
狮山镇公办小学地段划分








狮山镇公办初中学地段划分




里水镇公办小学地段划分

里水镇公办初中地段划分

九江镇公办中小学地段划分
西樵镇公办小学地段划分






西樵镇公办初中地段划分

丹灶镇公办中小学地段划分



声明:本文由入驻焦点开放平台的作者撰写,除焦点官方账号外,观点仅代表作者本人,不代表焦点立场。


