抢着接盘?佛山一家居卖场破产清算,开业仅4年!
扫描到手机,新闻随时看
扫一扫,用手机看文章
更加方便分享给朋友
继佛山家博城拍卖之后,大沥万成广场传出破产清算的消息。
前者历经两度流拍,而后者已吸引3位投资意向人。
此前,京东资产交易平台公布一则佛山市南海区万成物业投资有限公司破产清算案招募公告,招募时间截止至明年8月。

目前已有3位意向人报名,这预示着项目有望迎来转机。
公告显示,万成公司承租大沥镇平地经济联合社的一宗土地,用于投资建设万成广场,投资近3亿,目前租期剩不足16年。

该项目建面约15.6万㎡,分为A座、B座,规划地下1层、地上25层,共有770个车位。
其中1-5层为商场、6-25层为写字楼。
万成广场于2019年启动招商,并进入最后的建设阶段。

当时,项目采用“全球工厂直营店”+“品牌总部写字楼”+“门窗总部基地”的融合创新模式,以无缝链接运营与销售。
到了2020年,万成引入博皇家居集团,将项目更名为“博皇家居建材生活广场”,定位为一站式多元化的高端家居建材购物广场。

该项目于2021年9月正式投入使用,至今开业约四年,目前有400多户租户。
受电商冲击、市场需求萎缩等因素影响,博皇家居建材生活广场的人气日趋冷清。
从位置来看,项目位于佛山市南海区大沥镇广佛公路平地路段38号,周边有九龙公园、中盈国贸中心、大沥永旺梦乐城、保利珑门、博美铝材五金城等。

万成公司破产重整,导致博皇家居广场面临易主的局面。
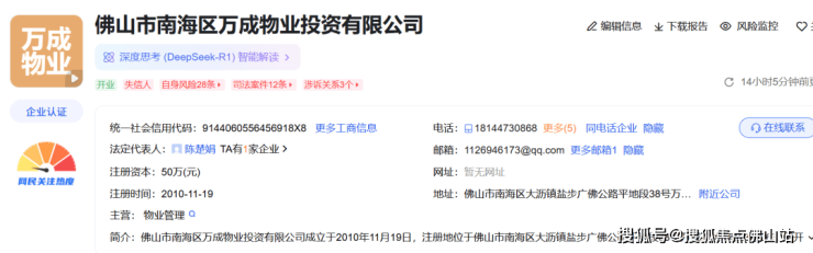
爱企查显示,该公司成立于2010年,核心业务主要为自有资金投资、物业管理、土地使用权租赁及停车场服务。

万成公司已被列为“失信人”,涉及12宗司法案件、3个涉诉关系。

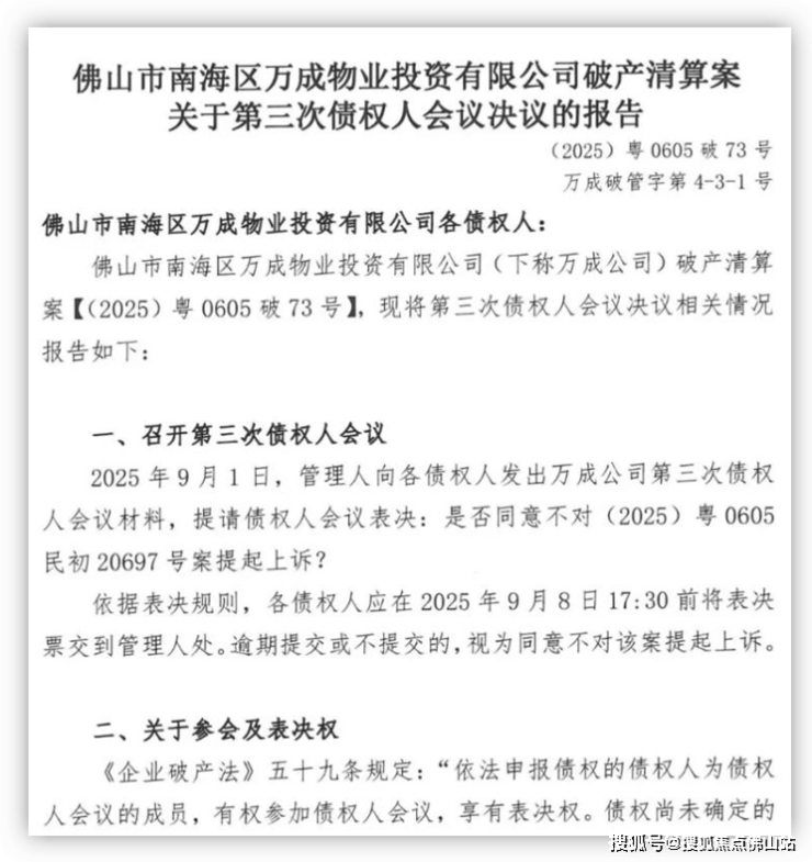
今年中旬,佛山市南海区人民法院发布的公告显示,该院受理申请人对万成公司提出的破产清算申请。
截至第三次债权人会议召开时,总共有38户债权人申报43笔债权,申报债权金额约1.89亿。

经管理人审查确认债权11户13笔,确认债权金额约1.11亿(不含劣后债权)。
需要注意的是,由于万成公司及相关人员不配合,其营业执照、公章等至今仍未移交管理,接管工作受阻。
同处易主困局,佛山两家卖场的命运却大相径庭。
博皇家居广场迎来三位意向投资人,而佛山家博城却经历两度流拍。
今年9月,佛山家博城第二次登上法拍平台,起拍价约8.49亿。

对比首拍,起拍价已降了2亿多,但最终因无人出价而流拍。
流拍原因主要有:
一是佛山家博城所拍卖的只是土地租赁合同剩余期限内的土地使用权,目前租期约剩23年,并不算长。

二是在家居卖场客流稀少的背景下,其有限的收入难以覆盖高昂的运营成本。
三是佛山家博城欠下的租金达1.6亿,同时司法拍卖过户可能产生的税费数额较为巨大。

种种原因的作用下,导致了家博城两次流拍、无人问津的局面。
那么博皇家居广场究竟能否迎来它的“白衣骑士”呢?
声明:本文由入驻焦点开放平台的作者撰写,除焦点官方账号外,观点仅代表作者本人,不代表焦点立场。


