方便!多种方式可查不动产登记!附南海10月不动产首次登记名单
扫描到手机,新闻随时看
扫一扫,用手机看文章
更加方便分享给朋友
在南海,市民既可以选择现场查询
也可以足不出户网上自助查询
不动产登记情况
方式一:窗口现场办理

受理部门:
(一)南海区不动产登记资料对外查询窗口:
1、受理查询打印南海区范围内的不动产登记结果;
2、受理查询复印全区不动产登记原始资料(除不动产统一登记前原房屋登记原始资料外);
3、受理查询复印不动产统一登记前区房产交易所(区不动产登记中心)保管的原房屋登记原始资料
。
(二)各镇(街道)行政服务中心不动产登记窗口:受理查询打印南海区范围内的不动产登记结果。
(三)镇(街道)房产管理所[镇(街道)不动产登记中心]:受理查询复印不动产统一登记前各自保管的原房屋登记原始资料。
南海区不动产登记材料查询受理窗口



方式二:市民之窗查询
各镇(街)行政服务中心、部分银行营业厅等地点配备市民之窗自助机查询,本人持身份证现场完成人脸识别及指纹认证后可自助查询登记信息。


值得一提的是,需要办理的市民们可通过“市民之窗”小程序查看离你最近的市民之窗哦~如下图:

方式三:网上自助查询通过电脑网页进入佛山市不动产登记申报系统或使用手机关注“南海不动产登记”微信公众号使用网上办事功能,凭姓名及身份证号码进行用户登陆,完成人脸识别后可自助查询并打印查询结果。
最近新买房的南海街坊注意啦!
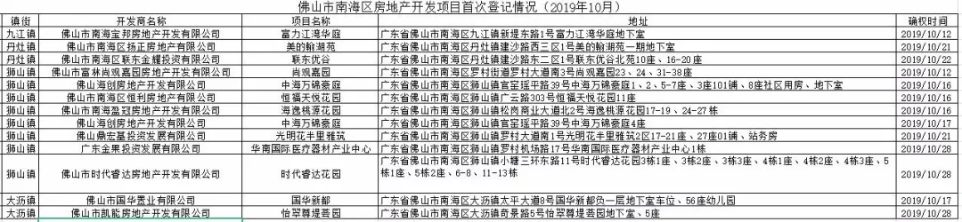
为配合《佛山市人民政府办公室关于修订佛山市新市民积分制服务管理办法的通知》(佛府办〔2018〕45号)的施行,方便市民及时办理相关不动产登记业务,佛山市自然资源局南海分局将2019年10月1日至2019年10月30日南海区内房地产开发项目首次登记情况对外公告!

自今年1月起,南海已每月公布当月房地产开发项目首次登记名单,以方便市民了解商品房首次登记时间,及时办理不动产登记相关业务。
※公布商品房首次登记情况,对市民有什么作用?
首先,方便市民知道什么时候可以办理不动产权属证书,商品房首次登记后,市民可以办理不动产登记了;
其次,针对购房入户过渡期的政策,其中提到2018年前未完成不动产首次登记,可以在商品房首次登记之日起3个月内申请入户。
来源:南海不动产登记
声明:本文由入驻焦点开放平台的作者撰写,除焦点官方账号外,观点仅代表作者本人,不代表焦点立场。


