顺德狂卖两地!收金超17亿!顺控、佛铁再摘超新规靓地!
扫描到手机,新闻随时看
扫一扫,用手机看文章
更加方便分享给朋友
今日(12月26日),顺德连拍两地,分别由拿下。
佛山市顺德区顺葆置业有限公司以100067万夺得大良顺德学院站地块,折合楼面价约1万/㎡。

经查,该公司为顺控城投的子公司。

佛铁投以70522万摘下北滘华阳路以东,折合楼面价约6151元/㎡。

北滘地块在竞价过程中上演了一场“大战”。
截拍前一天(12月25日),从11点27分开始,6分钟出现了21轮报价,总价突破7亿,溢价20%。


此次出让的大良地块,位于乔岸路以南、逢沙大道以西,紧邻佛山地铁3号线顺德学院站。

地块附近有顺德欢乐海岸PLUS、玉成小学、顺德职业技术大学、华侨城天鹅堡二期等。

小狐注意到,该宗地就位于2024年顺控城投以15亿夺得的地块旁,成交楼面价约10648元/㎡。
此次出让的宗地起拍总价为100067万,起拍楼面价约1万/㎡。
出让文件显示,地块占地约5万㎡,容积率不高于2,绿地率不低于30%,建筑不高于80米。
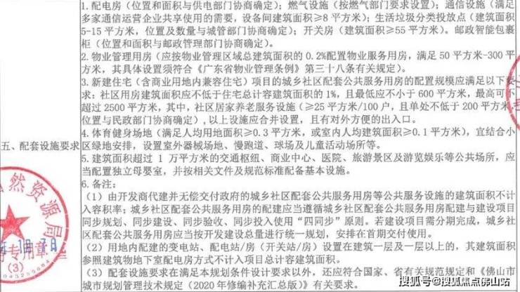
配建方面,竞得人仅需建设社区用房、体育健身场所。
文件强调,高层建筑应采用点式布局,住宅须采用装配式建筑的建造方式。
此外,地块进入已运营佛山地铁3号线及规划建设的广州地铁26号线交通控制保护区内,须与地铁部门进行充分沟通。
值得一提的是,阳台比例按照相关政策执行,如符合要求,套内阳台面积不超过套内建面30%时,套内阳台面积折半计算;超过30%时,30%以内折半计算,超过部分全部计算。
目前,大良片区的新房市场供应充足,华侨城天鹅堡二期、五矿万境水岸、电建岭南华曦府等仍在售。
其中,五矿万境水岸在售102-263㎡三四房,单价约1.6万/㎡起。
华润置地顺德悦府目前在售二期128-260㎡三四房,单价约1.7万/㎡起。
华侨城天鹅堡二期处于清盘阶段,售价约1.8万/㎡起。
另外,大良原顺德塔地块也已于近日被顺控城投摘下,总价152760万,楼面价约1.1万/㎡。
近期,该地块周边的配套相继传出新进展。
今年10月,顺德欢乐海岸二期关键项目以4.18亿元投标报价成功中标,预计2027年一季度竣工。
项目规划了四大功能分区,包含地上游乐园、青少年科技体验馆、商业配套及公共服务设施等,建成后将进一步提升欢乐海岸板块的商业文旅配套和服务。
顺德山姆会员店将于明年4月开业,目前正在进行招牌工作。
此外,山姆店与南侧约16000㎡创意街区,组成顺控漫华里。
整个项目占地约6万㎡,拟引入深夜酒肆、文创动漫、萌宠空间、特色餐饮、休闲文娱等业态。
今日出让另一宗地块,位于北滘华阳路以东、规划银桂路以北,靠近佛山新城,距离3号线岳步站约600米。

地块周边有华南师范大学附属乐从小学、岳步公园、佛山市妇幼保健院、佛山市顺德区英华学校等。

出让文件显示,该宗地占地约4.4万㎡,容积率不高于2.6,绿地率不低于30%,建筑限高80米。
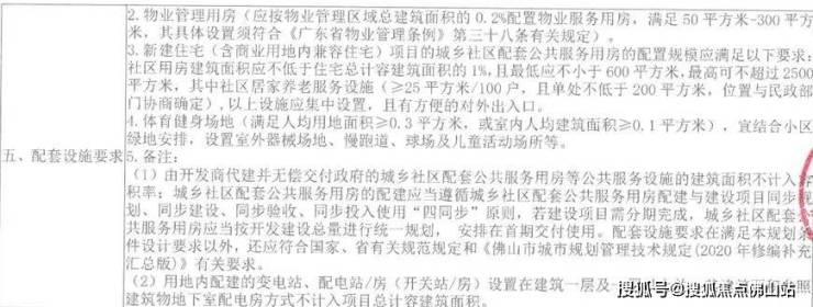
除了配建社区用房及开关房,竞得人还须出资建设公共通道。
此外,由于宗地西北侧与规划加油站相邻,同时西侧紧挨华阳路,建筑的退让距离和沿城市主要交通道路一侧及轨道沿线的建筑及环境设计均须符合相关规范规定。
值得注意的是,阳台比例按照相关政策执行,如符合要求,套内阳台面积不超过套内建面30%时,套内阳台面积折半计算;超过30%时,30%以内折半计算,超过部分全部计算。

小狐查阅资料发现,该地块曾于2022年挂牌,起拍价91725万,折合起拍楼面价约8000元/㎡。
但因地块西侧110KV藤都联乙线道教支线迁改工程进度滞后,最终只能撤牌。
宗地周边的新房,大多集中在佛山新城,如首开平湖如院、春风名苑、招商佛山序等在售。
春风名苑占地约1.8万㎡,由4栋高层住宅组成,均为精装现楼。

目前项目主推94-119㎡三四房,单价约1.3-1.7万/㎡。
首开平湖如院由11栋高层、3栋小高层、12栋别墅组成,配建一所18班幼儿园。

项目在售95-140㎡三四房,单价约1.4-1.6万/㎡。
招商佛山序占地约6.7万㎡,由9栋超高层住宅、1所幼儿园组成,面积涵盖139-330㎡新规大平层。

目前在售3/4/6座,售价在1.9-2.8万/㎡之间。
顺德两宗重磅地块同日成交,未来会开发什么产品呢?欢迎在评论区讨论。
声明:本文由入驻焦点开放平台的作者撰写,除焦点官方账号外,观点仅代表作者本人,不代表焦点立场。


