又一批停办!佛山超27所幼儿园关停,部分开办近30年!
扫描到手机,新闻随时看
扫一扫,用手机看文章
更加方便分享给朋友
佛山学校“停办潮”还在上演!
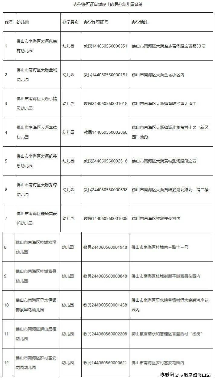
近几日,南海区教育局发布关于12所民办幼儿园《办学许可证》自然废止的公告。
换言之,这12所幼儿园正式终止办学。
该公告显示,大沥兆嘉苑幼儿园等12所民办幼儿园无实际招生、办学行为,办学许可证到期后自然废止,幼儿园需自行组织清算并及时办理注销登记。
停办的幼儿园中有6所位于大沥板块,3所位于桂城,里水、狮山、罗村各有一所。
其中大沥金城幼儿园成立于2003年,开园已有20余年。
自2023年起,该幼儿园的公众号陷入沉寂,再无任何更新。
2023年秋季招生资料显示,该幼儿园的保教费为822元/月。
大沥嘉德幼儿园是培正教育集团旗下的高品质园所,创办于2020年,是一所普惠性幼儿园。

去年年末,该幼儿园发布2025年春季招生公告,保教费为1500元/月。
嘉德幼儿园位于大沥镇沥北社区香基路畔,占地约6300㎡。
此外,大沥的一所老牌民办园也难逃关停的命运。
秀琼幼儿园地处大沥黄岐渤海北路北,创办于1994年,开园已有31年。
据了解,该幼儿园于今年8月正式暂停办学。
位于桂城的富景幼儿园创办于1999年,由广东省昭信集团有限公司投资兴建。
到了2006年,该公司投资近600万元重建富景幼儿园。
2024年南海民办幼儿园收费标准显示,该幼儿园的保教费为1700元/月。
今年以来,佛山共有27所幼儿园关停,其中26所为民办性质。

从五区来看,关停数量最多的是南海区,有18所幼儿园终止办学。
禅城区、顺德区的数量相同,均是关停4所。
停办的幼儿园中,部分收取的保教费较为高昂。
其中顺德伦教精博实验幼儿园由香港诺贝尔国际教育机构创办,设有双语班和国际班。
按照2024年春秋班的最新收费标准,双语班保教费为12000元/学期,国际班为16000元/学期。
已开办17年的丹灶祈福实验幼儿园于今年6月官宣停办,保教费为14940元/学期。
南海狮山的春田幼儿园于2019年创办,开园至今仅有5年时间,保教费为5560元/月。
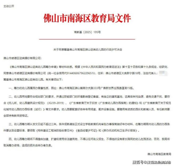
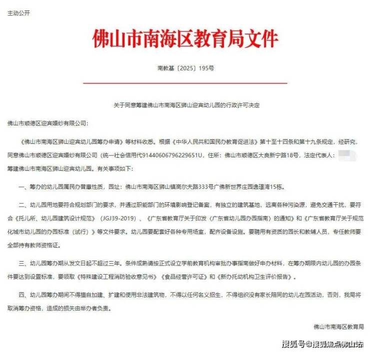
值得一提的是,南海区教育局于前几日发布关于狮山迎宾幼儿园领取办学许可证的公示。
公示内容显示,迎宾幼儿园办学性质为民办普惠性,位于狮山镇高尔夫路333号广佛新世界庄园逸璟湾15栋。
该幼儿园的位置正是春田幼儿园的原址。
在春田幼儿园宣布停办后,南海区教育局就发出了同意筹建佛山市南海区狮山迎宾幼儿园的行政许可决定。
佛山民办园关停的原因大多是生源持续下降、办园成本提高等。
此外,随着政府大力推动普惠性学前教育,公办园的数量增多,进一步挤压民办园的生存空间。
据不完全统计,今年以来,佛山至少有6所公办幼儿园投用,包括盐步中心幼儿园灯湖中轴园区、黄岐中心幼儿园锦上园区、金峰第二幼儿园、同声第二幼儿园等。
此外,部分民办园的收费较高,让一部分家长望而却步。
部分缺乏特色、竞争力的民办园,也因此被市场淘汰。
民办园的关停潮并非单一原因所致,本质是行业所经历的一次结构性调整。
声明:本文由入驻焦点开放平台的作者撰写,除焦点官方账号外,观点仅代表作者本人,不代表焦点立场。


