国资拿地!北滘中心区地块4.1亿成交!需自持1.5万㎡住宅
扫描到手机,新闻随时看
扫一扫,用手机看文章
更加方便分享给朋友
又一宗,北滘中心区地块成交。
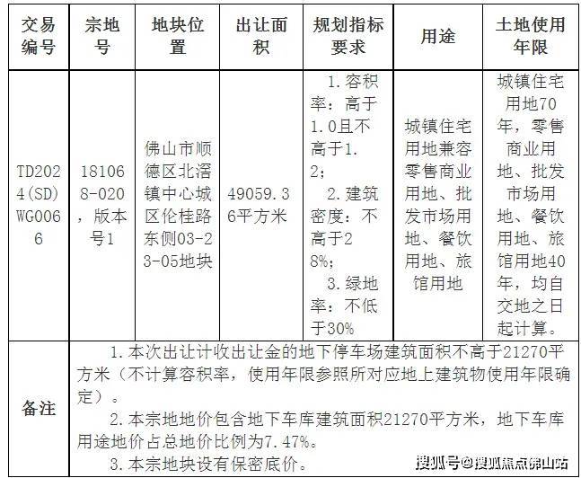
11月21日,佛山顺北盈业房地产开发有限公司底价4.1亿夺得北滘镇中心区伦桂路东侧03-23-05地块,折合楼面单价6964元/㎡

经查,佛山顺北盈业房地产开发有限公司其背后为广东顺北集团有限公司,为国有控股企业。

宗地具体位于北滘镇中心区伦桂路东侧,出让面积为49059.36㎡,起拍总价4.1亿元,折合楼面价6964元/㎡ ,将于11月21日进行网拍。
容积率要求高于1.0且不高于1.2,这样看容积率比较低;建筑密度则要求不高于28%,绿地率不低于30%。
地块限高80米,目前宗地平整,南面道路已通车,整宗地块须在1年内动工,4年内竣工。
值得注意的是,宗地应配建计容建筑面积不少于15000㎡自持住宅物业 ,且自持时间为8年,自持年满后,才可以销售。
配建方面,需有≥750 平方米,且≥20 平方米/100 户的托老所,不小于200平方米的托儿所 ,体育健身场地,设置室外器械场地、慢跑道、球场及儿童活动场所等。
此外,单栋建筑物大于5000 平方米 的商品住宅须采用装配式建筑建造,且商品住宅采用装配式建筑建造方式(含装配化装修)的建筑面积占商品住宅建筑面积不低于30%,另外要配套建设海绵城市相关设施。
地块属于北滘老城区,北面是华东师范大学附属顺德美的学校 ,为一所九年一贯制公办学校,南面是美的云璟。

周边还有北滘镇政府、顺德北滘中学、中南商场等。
03、千亿重镇 区位价值升级
虽然北滘房价正在挤泡沫,但一点也不妨碍它是产业大拿。
早在2022年,北滘镇的GDP已突破 1000亿 ,工业产值从1600亿增长至4900亿,这个仅占地92平方公里的镇域,创造了 “富可敌市” 的奇迹。
当前,北滘镇集中了近 200家家电 及配套企业,其中有不少是世界500强,每年创造全国约10%的家电产业总产值。
今年5月,赛迪研究院发布的“ 2024镇域经济500强暨中部100强、西部100强 ”研究报告中,北滘镇排在全国第三。
今年9月,广东“ 黄金内湾 ”规划区出炉,北滘被纳入,该规划关键词包括:关键地区谋划、产业转型、创新空间重塑、城市品质和形象提升、韧性国土空间营建、“黄金内湾”中城际合作 。
在区位价值上,北滘正在不断镀金,在地价膝斩之下,这波地能卖出吗?会有民企重返拿地吗?浅浅期待一下吧~
声明:本文由入驻焦点开放平台的作者撰写,除焦点官方账号外,观点仅代表作者本人,不代表焦点立场。


