债权超7亿!佛山大型综合体被抵押,曾几度更名!
扫描到手机,新闻随时看
扫一扫,用手机看文章
更加方便分享给朋友
佛山老牌房企资产再度上架法拍!
阿里资产平台显示,怡翠晋盛泰园、怡翠汇商业楼一批房产均于10月23日开拍,起拍价合计6.22亿。


拍卖的资产分别为集韵置业、中能地产的债权,其中怡翠汇商业楼正是佛山鹏瑞利国际医疗健康中心。
集韵置业单户债权本金、利息共约3.98亿(截至基准日2025年6月30日),资产涉及怡翠汇商业楼38套商铺。

其中一层132-147、三层301-314共30套商铺为一押,而三层324、四层408-414共8套商铺为二押。
该债权的起拍价约3.56亿,增价幅度为10万及其整数倍数。
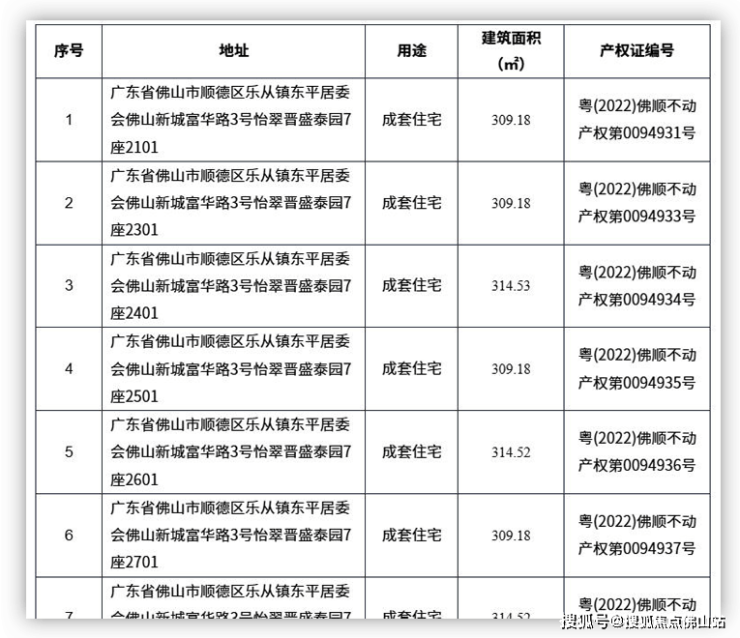
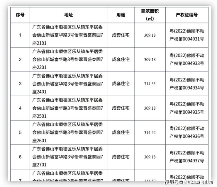
中能地产债权本金、利息共约3.15亿(截至基准日2025年6月30日),资产涉及怡翠晋盛泰园7座19套住宅、怡翠汇商业楼8套商铺。

19套住宅建面约在309-492㎡之间,位于21-41层,8套商铺则为三层324、四层408-414。
该债权的起拍价约2.66亿,增价幅度为10万及其整数倍数。
值得注意的是,这两项债权拍卖均设有保留底价,一人或一人以上报名出价且出价不低于保留底价即为有效。

若只有一人报名且出价达到保留价的或有多人报名但仅有一人出价并达到保留价的,需补登公告,公告3个工作日后,如确定没有新的竞价者参加竞价才能确定成交。
如有新的竞价者且在补登公告的公告期内支付保证金,则进行第二次竞价,第二次竞价以第一次的最终竞价金额+第一次竞买最小加价额作为第二次竞价的起始价;如果第二次竞价无人出价,则第一次竞买人为买受人。
怡翠汇部分商铺被推上法拍台,折射出该项目的坎坷命运。
项目曾几度更名,从“南丰汇”到“ESTA MALL星翠汇”,再到“佛山鹏瑞利国际医疗健康中心”。
怡翠晋盛总建面达114万㎡,共分为六大区域开发,涵盖了住宅、公寓、商业等项目。

南丰汇购物中心为怡翠晋盛的商业部分,于2014年10月启建。

到了2018年,该项目更名为“ESTA MALL星翠汇”,由一家叫Ayala Land(阿亚拉置地)的外资公司负责该购物中心的运营管理。

作为佛山新城最大的综合型高端购物中心,星翠汇建面约18万㎡,由双首层打造,规划地下两层、地上四层。

该购物中心原计划于2019年12月份试营业,但开业时间却一拖再拖。
未能如期开业的星翠汇,于2021年变身为“佛山鹏瑞利国际医疗健康中心”。
这意味着,佛山新城最大的综合型高端购物中心最终泡汤。
佛山鹏瑞利国际医疗健康中心是鹏瑞利集团联手能兴集团打造的大湾区首家国际医疗健康中心。

该项目以“健康+”新模式涵盖健康医疗、潮玩、运动、科技生活、特色餐饮和演艺中心,预计将辐射整个大湾区生活圈,超7000万居民,计划于2022年初开业运营。
截至目前,佛山鹏瑞利国际医疗健康中心仍未有开业的迹象。
从照片来看,该项目已完工且通过竣工验收,大门处仍放置着招商立牌。


位置上,佛山鹏瑞利国际医疗健康中心位于佛山新城中心,广佛线新城东站上盖,周边有登洲滨江公园、佛山市东平小学、保利东悦花园等。
与健康中心仅一路之隔,泰园也难逃漩涡。
泰园为怡翠晋盛的组团之一,由7栋超高层板楼组成,呈一字型布局,专梯专户设计,户型面积137㎡起步。

该项目首次开盘时,备案价最低约3.95万/㎡,最高约3.98万/㎡,板房需验资才能看。
高峰期时,部分一手房源单价曾达4.5万/㎡。
今年年初,泰园仍有少量余货,建面约136-138㎡四房,总价约295万,单价约2.15万/㎡。

佛山房产信息网显示,泰园共有174套住宅、471个车位处于已抵押、已查封状态。
此外,怡翠晋盛欣园、汇园已深陷停工僵局。
其中汇园长满杂草,工地大门的招牌锈蚀斑驳,钢筋、护栏等已生锈、发黑。


随着能兴集团陷入严峻的财务、经营危机,各种问题接踵而来。
能兴旗下的项目命运各异,有的长期停工,有的被抵押以换取周转资金,更有的资产已被摆上法拍。
最心碎的莫过于业主,不少人掏空荷包,却买到被抵押的房产,至今网签无望。
声明:本文由入驻焦点开放平台的作者撰写,除焦点官方账号外,观点仅代表作者本人,不代表焦点立场。


