600元/㎡起拍!顺德李小龙乐园旁商地挂牌
搜狐焦点佛山站 2025-12-01 21:32:24
用手机看
扫描到手机,新闻随时看
扫一扫,用手机看文章
更加方便分享给朋友
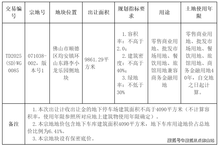
近日,佛山市顺德区均安镇环山东路李小龙乐园侧地块挂牌,起拍价1183万,折合楼面价约600元/㎡,拟将于12月29日进行网拍。该地总占地面积9861.29㎡,容积率不高于2,绿地率不低于30%,建筑限高24米…
近日,佛山市顺德区均安镇环山东路李小龙乐园侧地块挂牌,起拍价1183万,折合楼面价约600元/㎡,拟将于12月29日进行网拍。

该地总占地面积9861.29㎡,容积率不高于2,绿地率不低于30%,建筑限高24米,建筑密度不高于40%,整个项目须于1年内动工,4年内竣工。

开发协议显示,整宗地块须实现总投资不少于1.2亿元,宗地交付第6-8年须时限纳税额累计不少于100万元,且宗地须在竣工3年内开展酒店经营业务,经营区域计容建面不少于1万㎡,宗地竞得者10年内不得退出或转让项目。

从位置来看,该地位于位于均安李小龙乐园北边,周边有顺峰小学、均安中学、翠湖公园、均安职业技术学校等。
声明:本文由入驻焦点开放平台的作者撰写,除焦点官方账号外,观点仅代表作者本人,不代表焦点立场。


