拆拆拆!2026年佛山旧改再爆进展!243条城中村将“大变身”
扫描到手机,新闻随时看
扫一扫,用手机看文章
更加方便分享给朋友
佛山城市更新,正驶入新一轮发展快车道。
过去一年,多个旧改项目频频刷新进度,从祖庙圣堂旧改获批,到朝东一号项目启动,再到夏北宝华村首批回迁房交付。
新的一年,佛山发布旧改计划,多个项目相继获批,更新步伐持续加速。
近日,桂城北约旧村居、三山新城奕东工业区、平北东西区工业区、永泰兴地块工改居项目正式获批。
其中北约旧村居范围总面积约43.91万㎡,类型为旧村居改造,改造模式为选取市场主体实施。
从划分范围来看,一处位于北约村,东侧紧邻广佛线,另一处位于瀚天科技城片区,西侧紧邻佛山一环快速路。
改造后,北约村的经营性用地为二类居住用地及商业用地,公益性用地为公园绿地及城市道路用地,瀚天地块原有为工业用地,改造后为商业用地和居住用地。
三山新城奕东工业区更新面积约6.89万㎡,改造类型为工改居,由政府主导。
此前,该项目的改造方式为市场主体实施前期整理后挂账收储公开出让。
2021年公开选取土地前期整理方,最终由佛山市华远和美房地产开发有限公司负责。
该项目于2021年底进行地上建筑物拆除工作,并于2022年5月完成全部建筑物清拆和土地平整工作。
从位置来看,项目位于三山新城,距离南海有轨电车1号线三山新城北站约600米,周边有三山森林公园、文翰第三小学、万科天空之城等。
另外,平北东西区工业区分为三期推进,均由政府主导实施。
项目更新面积约240.67万㎡,一、三期为工改居,二期为工改商。

其中一期开发周期约为4年,计划为2025至2029年。
整个改造范围北至三洲大涌,南至夏平路,西至西成涌,东至新胜涌。
该项目规划内容包括映月湖公园二期,目前周边已有保利天珺、广东省人民医院南海医院、映月实验小学等。
与此同时,部分旧改项目已进入实质施工阶段,建设场面热火朝天。
祖庙朝东一号项目此前已启动大规模动迁工作,目前多台机械正对范围内的自建房、临街商铺进行破拆。

现场多处房屋已被拆平,剩余的屋内基本已搬空。
整个项目改造总面积27.7207公顷,总建设周期7.5年,分五期开发。
预计投资金额约130亿元,改造资金将大部分通过社会资本进行融资。

该项目的商业地块——金铂商业总部,也正如火如荼地建设中。
商场的地基已大致成型,大批工人正在工地上作业。
此外,千灯湖永胜村旧改已被力迅接手,并开启了清拆工作。
3号地小区项目于此前正式备案,占地超1.9万㎡,投资超9.9亿,规划284户。

此前小狐实踩发现,二期回迁房、灯湖二小地块已平整,村内部分房屋已被拆除。

位于大沥的东秀城中村改造项目传来新进展,目前一期已进入全线开工阶段。
该项目分为两期推进,主要有A、B、C、D四个区域(其中A区、D区为回迁区域,C区为教育用地,B区为融资地块),总投资额约76.88亿元。

如今A区回迁住宅区及C区小学完成桩基础施工,体育馆已完成主体二层,预计今年4月封顶。
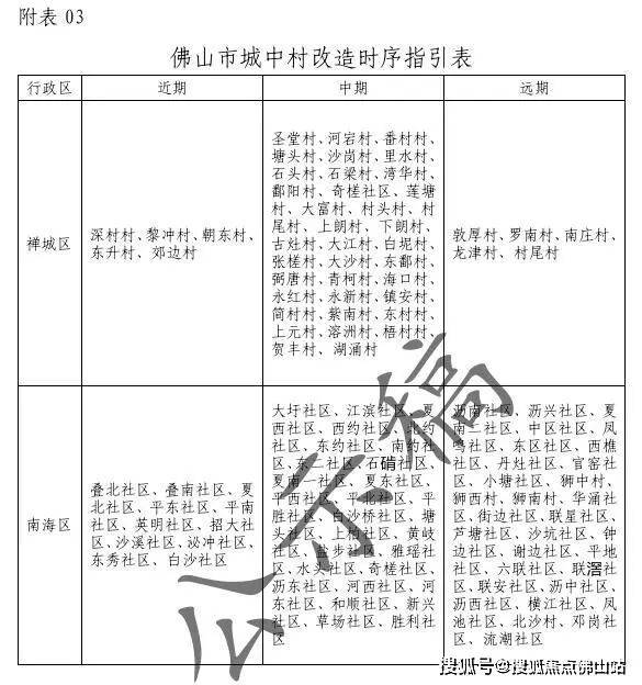
针对近十年的城中村改造工作,佛山近期发布了改造规划,为城市更新擘画了新蓝图。
1月26日,佛山市自然资源局发布关于《佛山市城中村改造综合规划(2024-2035年)》的批前公示,共划定全市243条城中村,改造范围238.16平方公里。

其中禅城划定47个,南海划定71个,顺德划定102个,高明划定10个,三水划定13个。
值得一提的是,按照改造时序分类,近期启动40个城中村改造,中期启动112个城中村改造,远期启动91个城中村改造。

小狐仔细查看名单发现,三洲社区位列近期启动的名单中,这是否意味着它的改造即将迎来曙光?
三洲旧改此前因合作方退出,导致项目搁置。
另外,圣堂村则被列入中期启动的名单中,这代表着离正式启动仍有一段时间。
眼下,多个旧改项目正稳步推进。
佛山旧改工作呈现出强劲的发展势头,不仅改善城市面貌和居民生活条件,更能重塑着城市发展格局,焕发出新的强劲脉搏。
声明:本文由入驻焦点开放平台的作者撰写,除焦点官方账号外,观点仅代表作者本人,不代表焦点立场。


