广东公布普惠托育收费新规!12月1日起执行
扫描到手机,新闻随时看
扫一扫,用手机看文章
更加方便分享给朋友
为大力发展普惠托育服务,完善广东省普惠托育服务价格形成机制,广东省发展改革委、广东省教育厅、广东省卫生健康委近日联合发布《关于进一步完善价格形成机制 支持普惠托育服务体系建设的通知》。
《通知》明确,普惠托育服务机构,是指接受政府支持并经卫生健康部门认定,面向3岁以下婴幼儿提供照护服务的托育服务机构,具体包括各类公办托育服务机构,接受场地费用减免、建设运营补贴等政府支持的各类社会力量举办的普惠托育服务机构,公办幼儿园、普惠性民办幼儿园按规定开设的托班。
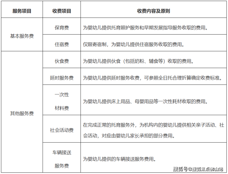
在收费管理方面,《通知》明确普惠托育服务机构收费包括基本服务费和其他服务费。其中,基本服务费包括保育费、住宿费(仅限寄宿制);其他服务费指在基本服务费外,服务机构收取或代收的伙食费、材料费等其他费用。
《通知》要求,地级以上市人民政府可参照省级收费项目清单制定本地收费项目清单。各地级以上市卫生健康、教育部门要将本地区普惠托育服务机构收费目录清单在统一平台进行集中公示并及时更新,接受社会监督。
在规范托育服务机构水电气收费方面,《通知》明确托育机构用水、用电、用气原则上应分表计量,执行居民生活类价格。
附件:省级收费项目清单

说明:其他服务费的收费项目均按照自愿原则,据实结算。
声明:本文由入驻焦点开放平台的作者撰写,除焦点官方账号外,观点仅代表作者本人,不代表焦点立场。


