2.19万㎡!禅城莲塘村地块将被征收
搜狐焦点佛山站 2026-02-02 18:28:50
用手机看
扫描到手机,新闻随时看
扫一扫,用手机看文章
更加方便分享给朋友
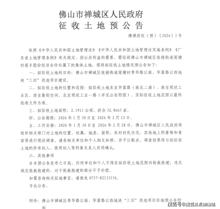
近日,佛山市自然资源局禅城分局发布佛禅府征(预)〔2026〕3号土地征收预公告。公告显示,因公共利益的需要,需征收佛山市禅城区张槎街道莲塘村莲丰股份经济合作社属下的集体土地。拟征收土地的目的是佛山市禅城区张槎…
近日,佛山市自然资源局禅城分局发布佛禅府征(预)〔2026〕3号土地征收预公告。

公告显示,因公共利益的需要,需征收佛山市禅城区张槎街道莲塘村莲丰股份经济合作社属下的集体土地。
拟征收土地的目的是佛山市禅城区张槎街道莲塘村季华路以南、华富路以西地块“三旧”改造项目建设。
拟征收土地的位置和范围为东至华富路(南北二涌)、南至现状工业区、西至集创空间、北至现状工业一路。

自本预告日发布之日起,任何单位和个人不得在拟征收土地内抢栽抢建,禅城将组织相关部门于1月30日至2月28日对土地的位置、权属、地类、面积、农村村民住宅等进行调查。
按照此前的规划来看,该地块土地用途为宅地,靠近佛山地铁2号线智慧新城站。
声明:本文由入驻焦点开放平台的作者撰写,除焦点官方账号外,观点仅代表作者本人,不代表焦点立场。


