住建部发布《装配式住宅设计选型标准》
佛山资讯助手2 2022-04-08 10:26:25
用手机看
扫描到手机,新闻随时看
扫一扫,用手机看文章
更加方便分享给朋友
自2022年4月1日起实施
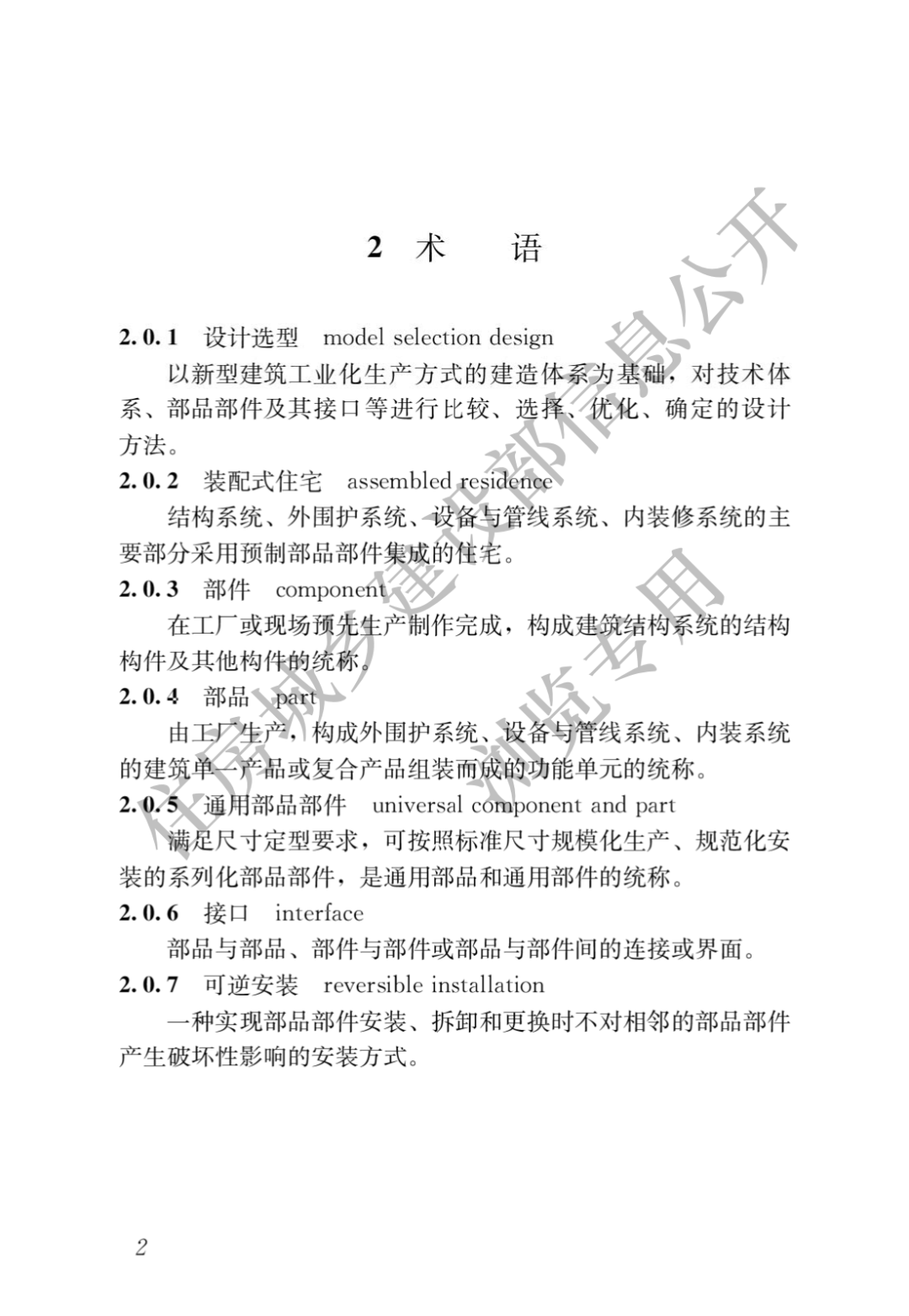
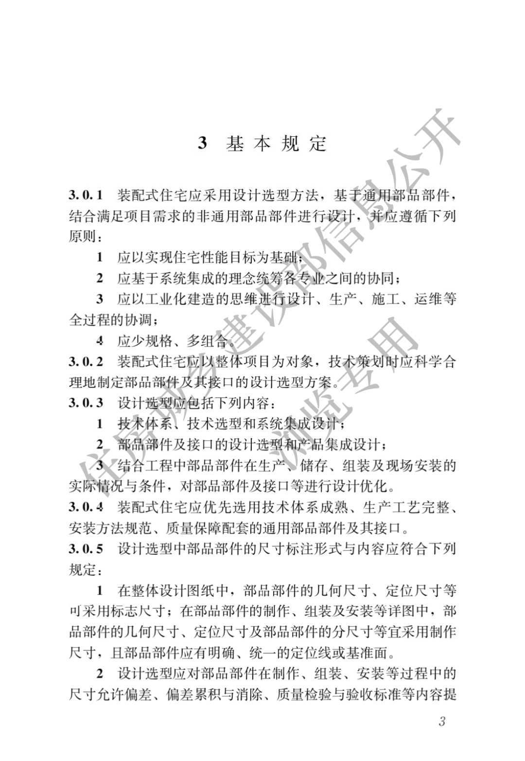
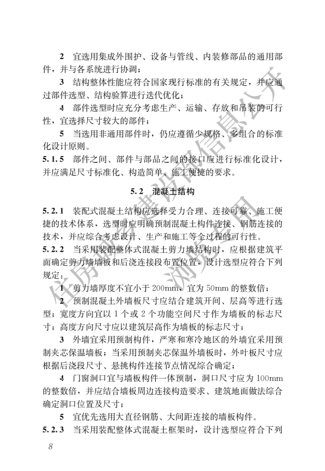
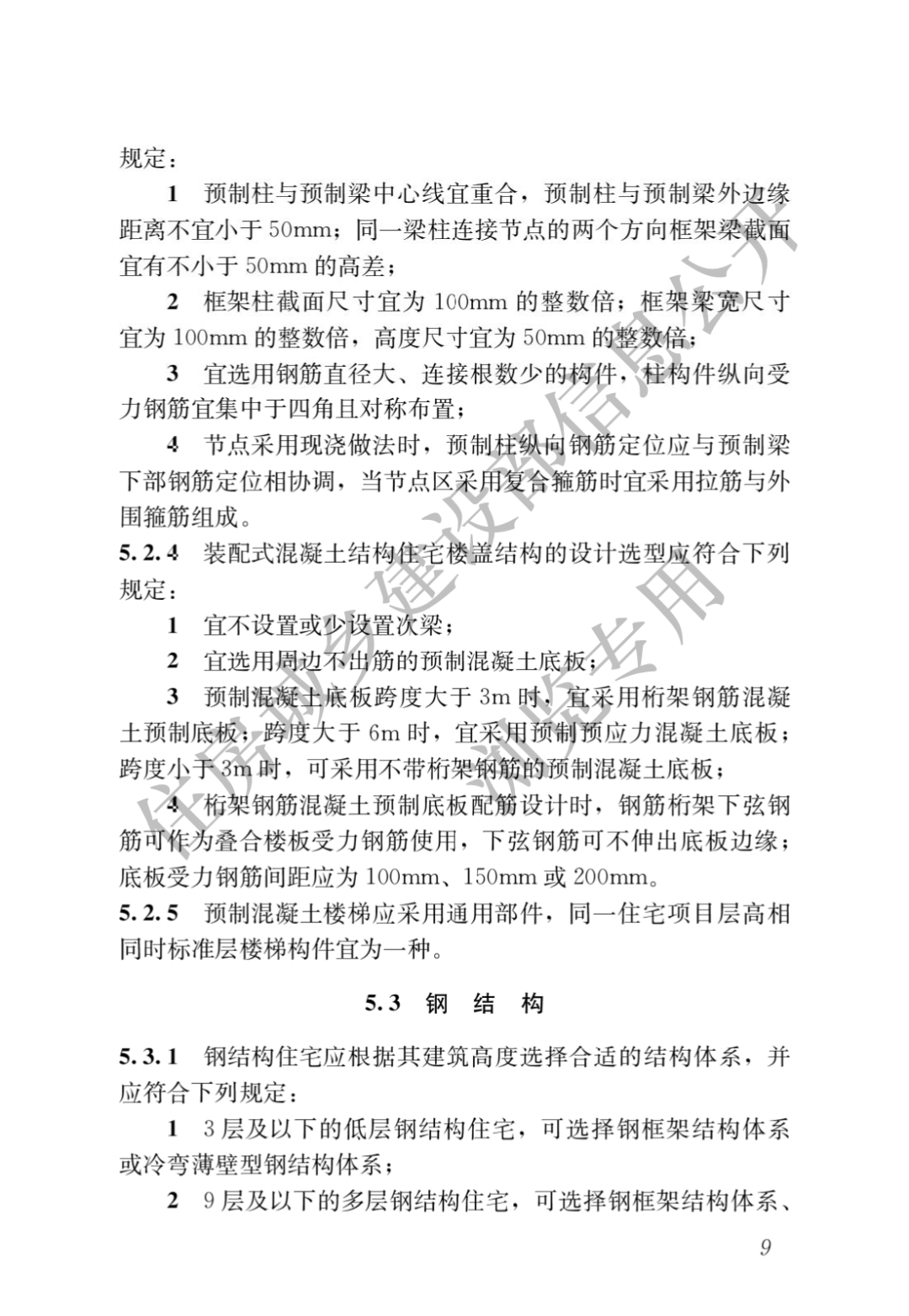
近日,住房和城乡建设部发布行业标准《装配式住宅设计选型标准》,编号为JGJ/T494-2022,自2022年4月1日起实施。该标准适用于装配式混凝土结构和装配式钢结构的住宅设计。标准明确,装配式住宅应选用标准化程度高、接口通用性强、性能优良、安装高效、维护更换便捷的部品部件,满足住宅安全耐久、绿色环保、健康舒适和经济适用等性能要求。
原文如下:

住房和城乡建设部关于发布行业标准《装配式住宅设计选型标准》的公告现批准《装配式住宅设计选型标准》为行业标准,编号为JGJ/T494-2022,自2022年4月1日起实施。本标准在住房和城乡建设部门户网站(www.mohurd.gov.cn)公开,并由住房和城乡建设部标准定额研究所组织中国建筑出版传媒有限公司出版发行。附件:装配式住宅设计选型标准住房和城乡建设部2022年3月14日附件:























来源:住房和城乡建设部、澎湃新闻
声明:本文由入驻焦点开放平台的作者撰写,除焦点官方账号外,观点仅代表作者本人,不代表焦点立场。


