9大老旧小区改造!禅城发布三年建设计划
扫描到手机,新闻随时看
扫一扫,用手机看文章
更加方便分享给朋友
近日,佛山市生态环境局禅城分局关于公开征求《美丽禅城建设三年行动计划(2025-2027年)》意见的通知。

通知显示,禅城区为了立足禅城中心城区定位,锚定“精品城区、精致禅城”发展目标,以“百县千镇万村高质量发展工程”为抓手,加快推动绿色生产生活方式转型,持续改善城乡人居环境,全面提升城市生态品质和治理效能,打造生态绿美“佛山之心”,特制定本计划。
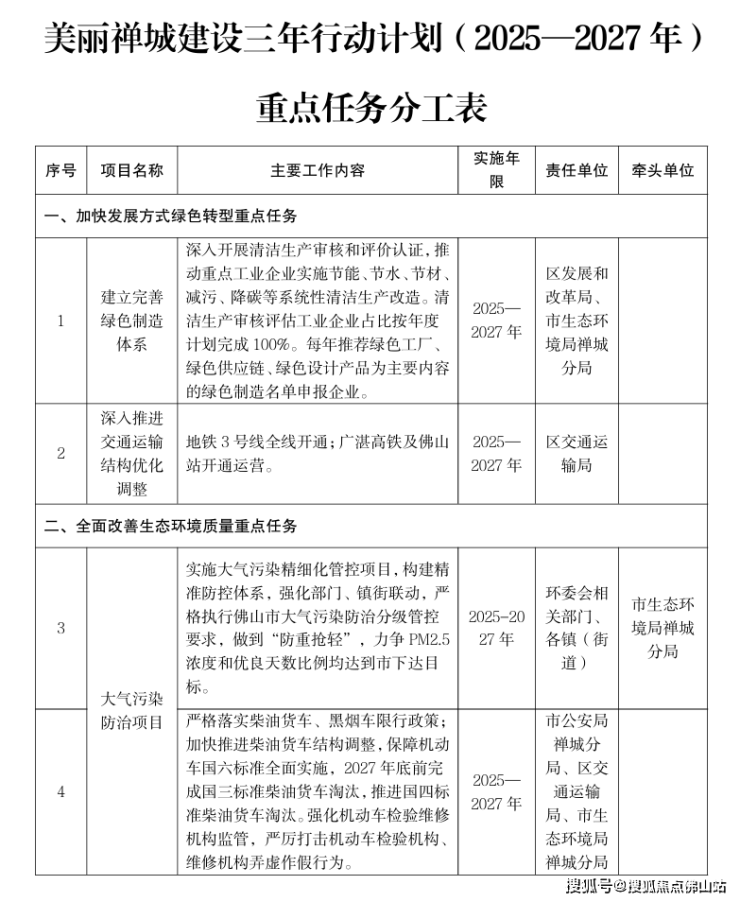
计划中,根据加快发展方式绿色转型、全面改善生态环境质量、培育提升生态系统功能、守牢生态环境安全底线、倡导发扬生态文明新风尚和构建现代环境治理体系几个方面入手进行计划的制定。
具体计划包括有以南庄镇为核心,联动祖庙街道、石湾镇街道、张槎街道重点片区,深度融入环两江先行区建设和罗格围示范区建设,打造北江沿线生态文旅示范带与汾江科创带风貌联动区;整区推进美丽乡村建设,推动农村环境由全域干净整洁向品质提升跨越,争取2027年,美丽宜居村建设达标率达95%以上;以及持续推进城镇老旧小区改造,开展9个城镇老旧小区改造工作,涉及居民约2 千户,切实改善人居环境,提升居民幸福感等。

声明:本文由入驻焦点开放平台的作者撰写,除焦点官方账号外,观点仅代表作者本人,不代表焦点立场。


