即将出让!三水大塘挂约2.7万㎡宅地!阳台率30%!
扫描到手机,新闻随时看
扫一扫,用手机看文章
更加方便分享给朋友
年底集中出货,三水大塘难得挂宅地了,计划于12月9日进行网拍。
阳台率30%!建筑限高80米
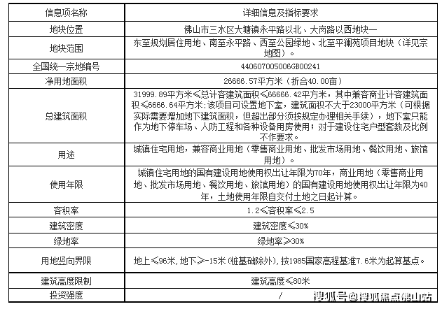
地块具体位于三水区大塘镇永平路以北、大岗路以西地块一,为住宅用地兼容商业用地,占地面积约2.7万㎡,折合40亩,起拍总价5552万元,初始楼面价832元/㎡。

出让公告显示,宗地容积率≤2.5,总计容建筑面积不大于约6.7万㎡,建筑密度≤30%,绿地率≥30%,建筑高度≤80米。
项目可设置地下室,建筑面积不大于23000㎡。
另外需要配建公共设施配套,建面不低于600平方米,不超过2500㎡,其中应包含托儿所(建筑面积≥500㎡)、社区卫生服务站及养老服务设施。

该项目套内阳台(含空中花园、入户花园)面积不超过套内建筑面积30%时,套内阳台面积折半计算;超过套内建筑面积30%时,30%以内折半计算,超过30%部分全部计算。
地块开发投资总额不低于人民币33400万元,
土地现状为“五通一平”,宗地的动工时限为1年,建设时限为3年。
周边住宅林立 生活氛围较浓郁
从地图上看,地块附近有不少住宅项目,如金地艺境天成、恒大御澜庭、三水时代倾城等,都是成熟度比较高的小区。

此外,宗地周边还有万豪广场、大塘新镇幼儿园、大塘实验幼儿园、湖心公园等配套,其中湖心公园是大塘新地标。
声明:本文由入驻焦点开放平台的作者撰写,除焦点官方账号外,观点仅代表作者本人,不代表焦点立场。


