落户佛山门槛高?官方:已有人才政策支持,将进一步加强调研分析
扫描到手机,新闻随时看
扫一扫,用手机看文章
更加方便分享给朋友
日前,小狐在佛山人民政府网站发现此前关于佛山落户门槛过高的问题有了回复。

Q:关于结合广佛同城发展需要、有限度放开广州工作佛山购房的政策
因佛山目前落户门槛较高,即使近期征询意见的新落户版本内容,对于社保及工作也有相对高的门槛,相比国内其他例如西安等城市大专学历等简单条件落户要求,仍有一定社保税费门槛;根据相关渠道调查数据,广佛跨城生活人群数量群体规模庞大。
目前广州已支持佛山购房可以提取广州公积金,实际广州工作的非佛山籍购房需求普遍存在,但政策上佛山并没有相应配套内容明确支持临佛工作佛山购房的政策。
况且现阶段整体房地产形式下滑态势明显,南海区禅城区房价回调明显,众多开发商大幅度降价,凸显本土购买力不足。顺德区电子验证购房资格进一步提升了资格难度。
年底佛山2号线、顺德7号线即将通达广州,唇齿相依的发展大背景愈加凸显,建议佛山市从广佛融城发展、房地产整体调控大局出发,进一步从落户难度或支持临佛工作佛山居住的人群提供明确配套政策支持。使无法落户佛山、有心居住佛山生活的非广佛籍的新广东人,能够得偿所愿。
10月22日,佛山市住房和城乡建设局回应。
A:1.目前,我市贯彻《佛山市人民政府办公室关于进一步促进我市房地产市场平稳健康发展的通知》(佛府办〔2016〕52号)、《佛山市人民政府办公室关于进一步完善我市新建商品住房限购政策的通知》(佛府办函〔2017〕190号)、《佛山市人民政府办公室关于进一步加强房地产市场调控的通知》(佛府办函〔2017〕326号)等住房限购政策。我市仅对部分区域实行住房限购,市民购买其他非限购区域不受限购影响。
2.2019年11月29日,佛山市人力资源和社会保障局会同我局联合印发了《关于进一步完善人才住房政策的补充通知》,该政策在一定程度上解决了人才住房需求的资格问题。
3.关于市民反映的问题,我局将加强调研和市场分析,及时向上级部门反映相关情况。
感谢市民的建议!
此前,佛山公开征询入户新规意见。其中涉及非限购区三水高明调整较大,如1年连续在我市高明、三水区就业缴纳社保,将可以在就业所在区申请入户。
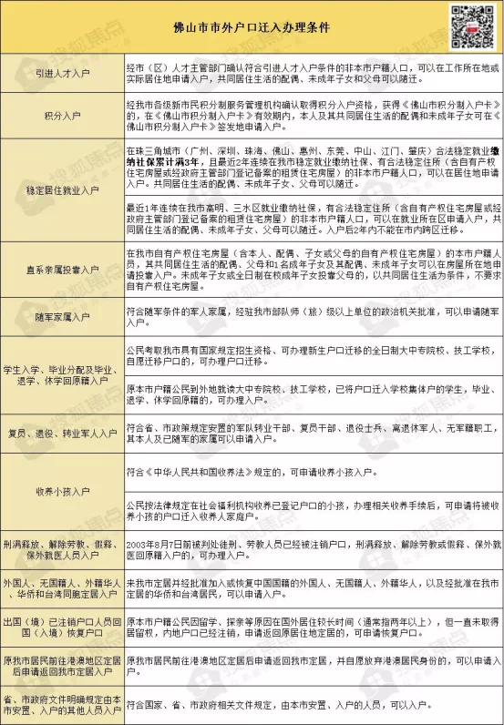
除此之外,佛山市调整户口迁移政策、户口登记以及迁入条件也作出新的改变。

现佛山市市外户口迁入就包含13种不同办理条件,其中引进人才入户、积分入户和稳定居住就业入户是被采用最多的方式。
声明:本文由入驻焦点开放平台的作者撰写,除焦点官方账号外,观点仅代表作者本人,不代表焦点立场。


