家长们速看!三水公办中小学生招生方案出炉
扫描到手机,新闻随时看
扫一扫,用手机看文章
更加方便分享给朋友
@三水家长
公办小学一年级
招生计划公告
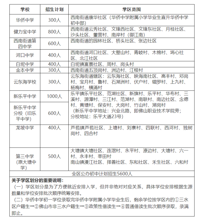
公办初中初一年级
招生工作方案
出炉啦
快来看看吧
↓↓↓秋季学期公办小学一年级招生计划西南街道






2022年秋季学期,芦苞镇实验小学计划招生315人,蔡边小学计划招生90人,新乐丰小学计划招生36人,招生范围为芦苞镇辖区。



三水公办初中秋季学期初一年级招生工作方案根据《中华人民共和国义务教育法》和佛山市有关非户籍常住人口子女申请入读义务教育阶段公办学校的政策规定,结合我区的实际,三水区教育局制订了2022年三水区公办初中秋季学期初一年级招生工作方案,具体安排如下:

二、招生对象及条件
1、三水区户籍的小学应届毕业生
2、佛山市非三水户籍的小学应届毕业生
佛山市非三水户籍的小学应届毕业生在我区申请入读公办初中必须符合以下条件之一:1、学生父(母)是三水区户籍;2、学生父(母)在三水区工作并连续缴纳社保一年以上,且在三水区内获得80平方米以上的住宅房屋权属证书;3、学生父(母)在三水区工作并在三水区连续缴纳社保36个月或以上(缴纳社保需连续到2022年2月)。
3、佛山市外户籍的应届小学毕业生
1、政策性借读生
政策性借读生是指符合《三水区公办初中2022年政策性借读生申请入学条件一览表》(附件)所列17个类别借读条件之一的人员子女。符合政策性借读条件的小学毕业生保障入读公办初中,统筹安排学位。学生与父母均为佛山市外户籍的,学生父或母必须持有三水区有效居住证才能报名,如果居住证正在办理延期签注手续的,要同时提供办理居(暂)住证历史记录和居住证换证的受理凭证。

缴纳连续5年社保类政策性借读的要求是学生父或母在三水缴纳社保必须是从2017年3月到2022年2月连续60个月不间断。
2、普通借读生
普通借读生是指不符合政策性借读条件的佛山市外户籍学生,按照《佛山市新市民积分制服务管理办法》,通过积分入学方式录取到公办学校的学生。申请积分入学并非全部保障入读公办学校,教育局按积分学位数量,根据所有积分入学申请人总积分排名,从高到低录取,录满即止,被录取的学生即为普通借读生。申请人必须持有三水区有效居住证,才能为子女申请积分入学。积分入学方案4月8号在“三水教育”微信公众号、三水区人民政府网公布。需申请积分入学的学生不需要参加排名前列批的网上报名,请留意积分入学方案,按规定时间办理积分。
3、有入学优待政策人员子女
对符合条件的现役军人子女、国家综合性消防救援队伍人员子女和公安英烈、因公牺牲或伤残公安民警子女,以及因公殉职基层干部子女、防疫一线医护人员子女、三水区高层次人才子女、三水区企业中高层管理人员和骨干科技人才子女、创新制造企业员工子女、台胞子女等,享有入学优待政策的相关人员子女,按相关政策执行。
说明:本次招生只接受小学应届毕业生报名,如发现非小学应届毕业生报名取消其录取资格,注册或开学后发现的也需退学处理。
三、报名办法及流程
本次招生报名分两批次进行,排名前列批学生3月7日开始网上报名,只受理三水区户籍生、符合条件的佛山市内非三水户籍生和佛山市外户籍政策性借读生报名,该批学生按网上报名→提交资料→审核公示→分配学位的流程申请学位。第二批是不符合政策性借读条件的佛山市外户籍学生,按4月8号公布的积分入学方案办理积分入学申请。家长如有疑问可致电三水区教育局咨询,电话87772210。
1、排名前列批学生网上报名时间
报名系统3月7日9:00开放接受报名,3月13日17:00关闭“填表报名”功能,“填表报名”功能关闭后不再受理报名申请。
2、排名前列批学生报名填报办法
三水区户籍生、符合条件的佛山市内非三水户籍生和佛山市外户籍政策性借读生,登录报名系统首页后,点击“填表报名”,然后按提示如实填写信息,填写完毕后点击保存信息即完成信息填报。保存信息后,请家长返回报名系统首页点击打印报名表,按提示打印报名表(能打印报名表即代表信息录入成功),打印后家长要认真核对报名表的内容是否正确。如需修改的,请在招生系统首页点击修改报名信息,进入信息录入界面需从上到下重新填报所有信息(不能只修改某项信息),修改后要重新打印报名表。手机报名:微信扫描二维码▽

电脑报名网址:http://www.aabfb.com/chuzhong/index.html
3、关于排名前列批网上报名的重要提示
1、报名操作必须由家长(监护人)完成,不能由学生完成;2、家长首先要认真阅读2022年三水区公办初中报名信息须知,确认知悉后方可进入填写信息,各环节有相关提示,请家长仔细阅读;3、报名系统根据申请人的情况进行智能化指引,市民如实根据系统指引填报户籍、房产、社保等信息,请对照资料原件填写;4、报名系统操作比较简单,在“填表报名”功能关闭前都可以重新登录进行信息修改。请家长们一定要用真实信息报名,切不可用编造、虚假的信息进行尝试,因信息虚假、错误造成未能获得入学资格或影响学位安排优先次序的,家长自行承担责任;5、关于志愿填报的说明:三水区户籍学生只能以户籍地址或家长房产地址(仅包括父母、祖父母、外祖父母名下的住宅房产)选择对应的学区学校作为排名前列志愿;非三水户籍学生父(母)在三水有房产的以房产地址填报对应的学区学校作为排名前列志愿。没有房产的非户籍生以父(母)居住地或现就读小学镇(街道)选择填报排名前列志愿学校。第二志愿是作为未能录取入排名前列志愿学校的备选志愿学校,系统根据填报的信息进行分析,提供志愿学校选择。
4、排名前列批学生提交报名资料
非三水区公办小学毕业生网上报名后,请在3月21日、22日上午8:30-11:30、下午14:00-17:00,到填报的排名前列志愿学校提交报名资料(报读新乐平中学分校的学生在新乐平中学主校提交),逾期不提交资料或资料不符合要求的不再受理其入学申请。三水区内公办小学(含区实验小学、西南中心小学)毕业生报名资料在就读小学提交,提交时间通过现就读小学另行通知。非三水区公办小学毕业的排名前列批各类学生需提交的报名资料:1、三水户籍生需提交资料: (1)学生户口簿原件及复印件 (2)学籍基本信息表原件(在原就读小学打印并盖章) (3)《三水区2022年公办初级中学初一入学报名表》 (4)三水户籍生以学生户籍地址以外的家长房产(可用父母、祖父母、外祖父母房产)作为选择学区的依据的,除了提交上述3项资料外,还需提交住宅房屋权属证书原件及复印件,学生与房产所有人不在同一户口簿的还需提交学生的出生证或公证处出具的关系证明。2、佛山市非三水户籍生需提交资料:(1)学生和父母户口簿原件及复印件(学生与房屋产权人、社保参保人不在同一户口簿的,需提交出生医学证明)(2)学籍基本信息表原件(在原就读小学打印并盖章)(3)《三水区2022年公办初级中学初一入学报名表》(4)父(母)的住宅房屋权属证书原件及复印件 (5)父(母)社会保险参保缴费证明(父母一方为三水户籍的无需提交)3、佛山市外户籍政策性借读生需提交资料:①连续5年社保类政策性借读生需提交材料:(1)户口簿原件及复印件(学生与父母不在同一户口簿的,需提交出生医学证明)(2)学籍基本信息表原件(在原就读小学打印并盖章)(3)《三水区2022年公办初级中学初一入学报名表》(4)社会保险参保缴费证明(5)父(母)居住证原件及复印件(6)父母有房产的提交住宅房屋权属证书原件及复印件。②父母一方三水户籍类政策性借读生需提交材料:(1)学生与父母的户口簿原件及复印件(2)学生出生医学证明(3)学籍基本信息表原件(在原就读小学打印并盖章)(4)《三水区2022年公办初级中学初一入学报名表(5)父母有房产的提交住宅房屋权属证书原件及复印件。4、其他类的政策性借读生提交的材料请按附件《三水区政策性借读生2022年申请入学条件一览表》的基本材料提交。5、对住宅房屋权属证书的重要说明:①住宅房屋权属证书:房屋所有权证、房地产权证、不动产权属证书、已备案购房合同、佛山市三水区商品房买卖合同登记备案证明,均可视为住宅房屋权属证书,二手房必须提交住宅房屋权属证书。②以房产作为学区申请依据的同类别申请人的录取顺序是先购房者优先,而同一房产的购房备案日期比房产证的日期靠前,建议家长即使有房产证也尽量提供已备案购房合同,在网上报名填写购房时间以“合同备案专用章”里确认的时间为准。6、报名资料复印要求(1)户口簿复印户主页、学生父母页、学生本人页;(2)已备案购房合同复印购房合同的封面页、显示房产面积页、盖“合同备案专用章”页、购房人签名页。(3)住宅房屋权属证书除封面页整本复印。
四、排名前列批学生报名审核结果公示
排名前列批报名学生家长网上报名和提交资料后,审核结果于4月8日前在“三水教育”微信公众号、三水区人民政府网公示。
五、录取后学生的学位安排规则学位安排顺序:
每所学校根据学位数量,按学区内的三水区户籍生→佛山市非三水户籍生→政策性借读生→普通借读生批次顺序录取,录满即止。
排名前列批:学区内户籍生人户一致学生(即以户籍地址选择对应学区学校为排名前列志愿)优先安排。如果出现该批次学生数量超过学校招生人数,即以学生入户到该学区的时间先后排序录取,先入户者优先,录满即止。如果学区内未能录取,将统筹安排到附近的学区入学。
第二批:安排三水区户籍生人户分离学生(即以家长房产地址选择对应学区学校为排名前列志愿)。该批次学生先录取用学生父母房产申请的(先购房者优先),再录取用祖辈房产申请的(先购房者优先),录满即止。如果学区内未能录取,将统筹安排到附近的学区入学。
第三批:安排佛山市非三水区户籍学生。该类学生先录取父(母)在学区有房产的,按先购房者优先排序,社保类学生统筹安排,如果学区内未能录取,将统筹安排到附近的学区入学。
第四批:安排政策性借读生政策性借读生中先安排父(母)在学区内有房产的,先购房者优先,其他类别政策性借读生统筹安排学位。如果学区内学位不足将统筹安排到附近的学区入学。
第五批:安排普通借读生普通借读生以积分从高到低排名次序,参考个人志愿统筹安排学位。
六、学位安排时间及注册 6月底7月初安排学位并注册,由录取学校派发注册通知书,家长在规定时间内不注册的视为放弃学位,不再作入学安排。
温馨提示
三水区所有公办初中招生工作均按政策严格执行,凡有机构或个人以招生的名义致电家长,声称可以用钱买学位或协助学生报读某校,均属违法行为,敬请各位家长提高警惕,切勿相信此类电话或信息,以免上当受骗!
佛山市三水区教育局
2022年2月21日
重要提醒
公办小学报名时间:3月9日
公办初中报名时间:3月7日
各位家长千万不要错过哦
来源:三水发布
声明:本文由入驻焦点开放平台的作者撰写,除焦点官方账号外,观点仅代表作者本人,不代表焦点立场。


