保障性租赁住房有关贷款不纳入房地产贷款集中度管理
扫描到手机,新闻随时看
扫一扫,用手机看文章
更加方便分享给朋友
2月8日,从中国人民银行获悉,中国人民银行、中国银行保险监督管理委员会发布保障性租赁住房有关贷款不纳入房地产贷款集中度管理的通知。自本通知印发之日起,银行业金融机构向持有保障性租赁住房项目认定书的保障性租赁住房项目发放的有关贷款不纳入房地产贷款集中度管理。
以下为全文:
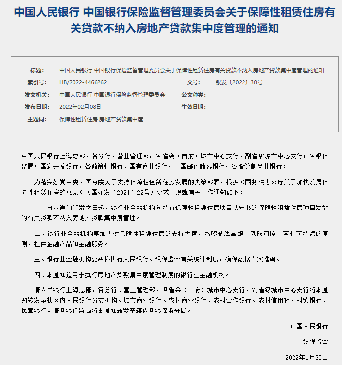
中国人民银行上海总部,各分行、营业管理部,各省会(首府)城市中心支行、副省级城市中心支行;各银保监局;国家开发银行,各政策性银行、国有商业银行,中国邮政储蓄银行,各股份制商业银行:
为落实好党中央、国务院关于支持保障性租赁住房发展的决策部署,根据《国务院办公厅关于加快发展保障性租赁住房的意见》(国办发〔2021〕22号)要求,现就有关工作通知如下:
一、自本通知印发之日起,银行业金融机构向持有保障性租赁住房项目认定书的保障性租赁住房项目发放的有关贷款不纳入房地产贷款集中度管理。
二、银行业金融机构要加大对保障性租赁住房的支持力度,按照依法合规、风险可控、商业可持续的原则,提供金融产品和金融服务。
三、银行业金融机构要严格执行人民银行、银保监会有关统计制度,确保数据真实准确。
四、本通知适用于执行房地产贷款集中度管理制度的银行业金融机构。
请人民银行上海总部,各分行、营业管理部,各省会(首府)城市中心支行、副省级城市中心支行将本通知转发至辖区内人民银行分支机构、城市商业银行、农村商业银行、农村合作银行、农村信用社、村镇银行、民营银行。请各银保监局将本通知转发至辖内各银保监分局。

来源:长城网
声明:本文由入驻焦点开放平台的作者撰写,除焦点官方账号外,观点仅代表作者本人,不代表焦点立场。


