工期699天!三龙湾高级中学施工招标结果出炉
搜狐焦点佛山站 2026-04-01 17:59:41
用手机看
扫描到手机,新闻随时看
扫一扫,用手机看文章
更加方便分享给朋友
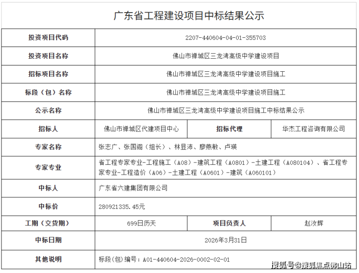
近日,佛山市禅城区三龙湾高级中学建设项目施工招标结果出炉,中标人为广东省六建集团有限公司,中标价280921335.45元,工期为699日历天。项目位于广东省佛山市禅城区魁奇路南侧,规划十四路东侧,拟规划建设…
近日,佛山市禅城区三龙湾高级中学建设项目施工招标结果出炉,中标人为广东省六建集团有限公司,中标价280921335.45元,工期为699日历天。

项目位于广东省佛山市禅城区魁奇路南侧,规划十四路东侧,拟规划建设一所公办高级中学。
学校占地约34853.69平方米,总建筑面积约72025.3平方米,其中地上建筑面积约56907.41平方米,地下建筑面积约15117.89平方米,计容面积约54596.92平方米。
工程内容包括新建综合楼、食堂、教学楼、风雨操场+图书馆、宿舍楼、报告厅、地下室以及体育场、道路绿化工程等室外配套设施。
建成后,该学校将新增公办高中学位近期1150个、远期2640个。
声明:本文由入驻焦点开放平台的作者撰写,除焦点官方账号外,观点仅代表作者本人,不代表焦点立场。


