捷和广场旁!三水新城占地约7千㎡商服地挂牌
扫描到手机,新闻随时看
扫一扫,用手机看文章
更加方便分享给朋友
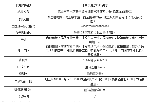
近日,从佛山公共资源交易网获悉,三水新城一宗占地7045.38㎡的迷你商服地正式挂牌,起拍价4410万,折合起拍楼面价2503.8元/㎡,拟于3月22日14:30进行网上竞价。

根据公告内容,宗地位于云东海街道韵丰路以南、鲁村路以西地块二,总占地面积7045.38㎡,容积率≥1且≤2.5,建筑密度≤40%,绿地率≥35%,建筑高度不高于80米,土地用途为商服用地,须1年内动工,3年内竣工。

按照出让文件,宗地内仅须配建常规市政配套设施(包括通水、通电、通路、通下水、通电信、通网络、园林绿化等)。

从地块区位图来看,宗地位于三水新城板块,紧邻捷和广场,周边涵盖万达广场、百旺城市场、天聚广场、碧桂园佛山双子星城2.5产业园 、三水新汽车客运站、广佛肇城轨三水北站、九年一贯制云东海学校,以及三江水韵公园、荷香湖公园等生活配套设施。
楼盘方面,目前宗地周边在售新盘有捷和广场二期水漾坊、金融街·金悦府(三水)等,其中新盘龙光玖悦湾与宗地相邻,主推建面约87-116㎡三四房,吹风价10500-11500元/㎡。
声明:本文由入驻焦点开放平台的作者撰写,除焦点官方账号外,观点仅代表作者本人,不代表焦点立场。


